近期,四川省委网信办进行了持续深入的开展,开展的是非法证券活动网上信息内容专项治理,四川证监局同样持续深入对非法证券活动网上信息内容展开专项治理,还在四川省互联网违法和不良信息举报平台,也就是那个www.scjb.gov.cn开设了“涉非法证券活动举报”专区,此专区用于受理各类网上非法证券领域的活动举报,两部门结合专项治理情况,剖析了8种典型非法证券活动,还总结了识别防范技巧,目的是帮助广大网民提高防范意识以及识别能力。
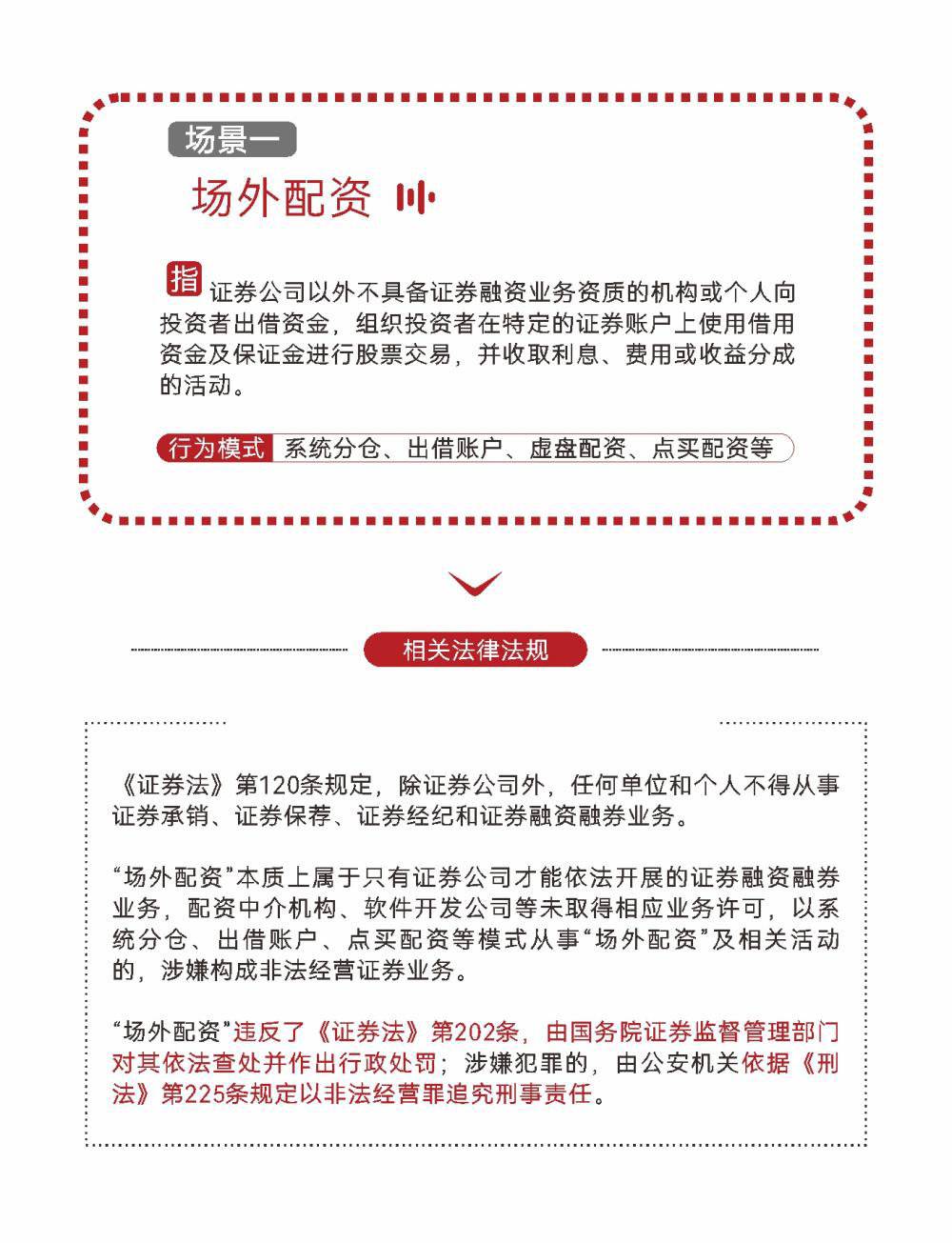
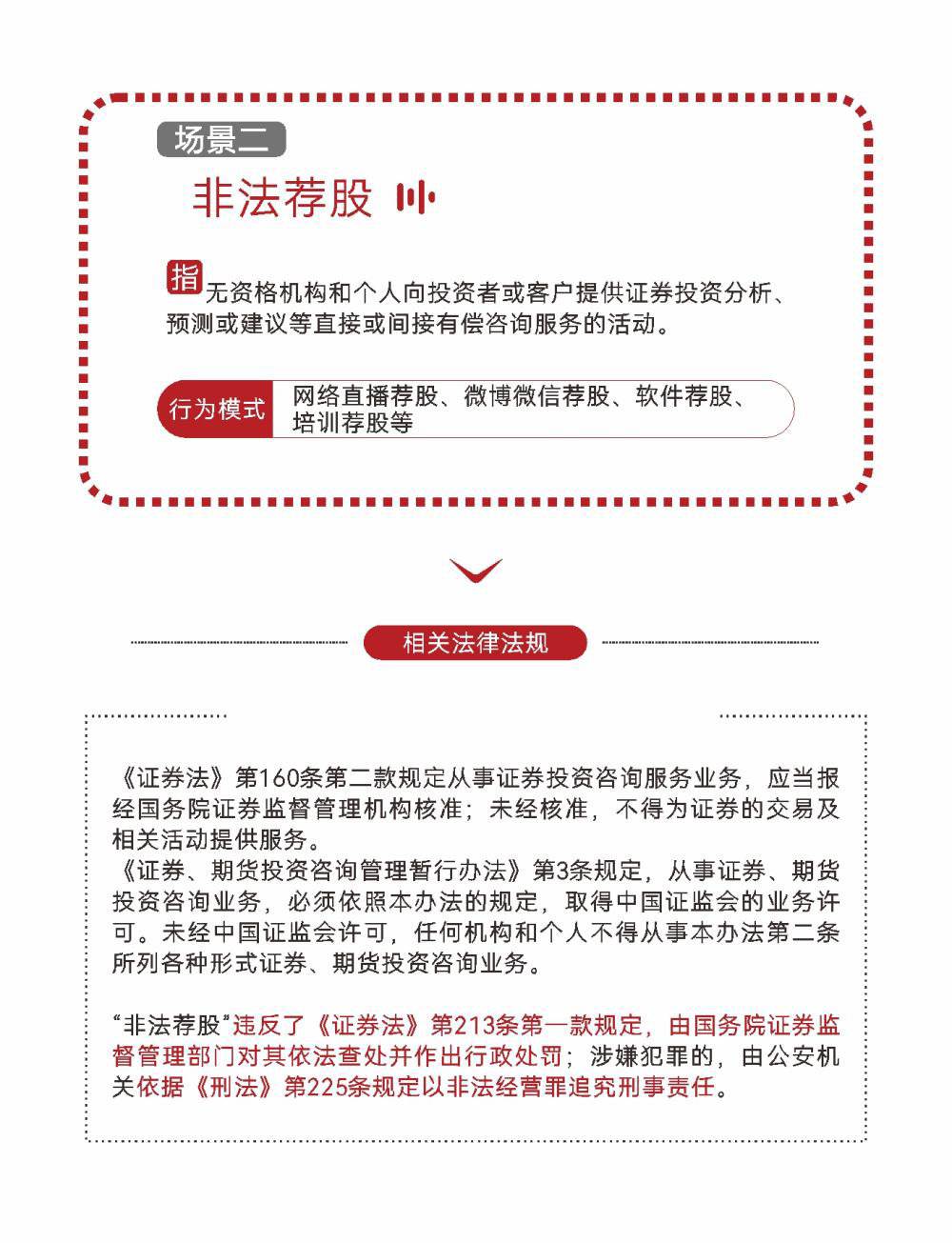
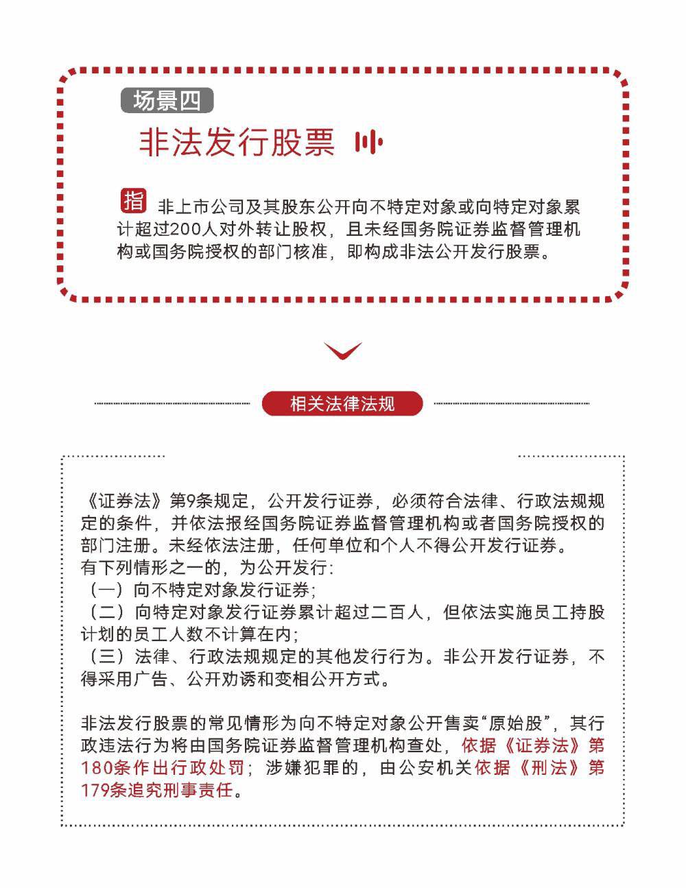
典型涉众违法犯罪活动中的非法证券活动,严重干扰了正常经济金融秩序,破坏了社会和谐与稳定。当前中国证券协会官网,非法证券活动呈现出点多面广的态势,网上作案、团队作案以及专业化作案等特征显著,具备很强的欺骗性与误导性,严重损害投资者利益,扰乱资本市场秩序。场外配资、非法荐股、股市黑嘴、非法发行股票此类,是防范非法证券活动的重点领域。
不在投资理财时受骗,关键在于查清其相关资质,赶紧来了解一下【那8种典型非法证券活动】所构成的大合集,掌握能够识别以及防范对应的技巧,得以保护好自身的合法权益哟!








对于防范非法证券活动而言,关键之处在于要懂得去查究并核实与之相关的机构以及人员的身份和资质。而公众能够凭借以下诸般渠道来开展查看、核实相关机构是不是获取了经营证券期货业务许可(其中涵盖证券、期货投资咨询业务)、判断相关人员有没有具备从业资格以及确认相关行为是否合乎法律规定:
其一,进入证监会网站,也就是那个网址为www.csrc.gov.cn的网站,于“合法机构”名录之内,去查询相关机构究竟是不是合法机构。
一是登录中国证券业协会网站(www.sac.net.cn)中国证券协会官网,二是登录中国期货业协会网站(www.cfachina.org),三是查询相关人员是否获得从业资格,四是登录中国证券投资基金业协会网站(www.amac.org.cn)物业经理人,五是查询私募基金是否登记备案。
首先,是借助证监会派出机构,去核查相关机构或者人员的行为,看其是否具备合法性,然后呢,还要凭借合法证券期货经营机构,这里面涵盖了证券、期货投资咨询机构,通过它们的官方咨询渠道,来核实相关业务以及人员的真实性。
名师辅导
环球网校
建工网校
会计网校
新东方
医学教育
中小学学历