2020年,江西中考结束了,之后呢,各个地区的分数线陆陆续续地公布了,在这篇文章当中,整理了部分地区的中考分数线,欢迎你来阅读。

宜春各高中分数线
宜春中学
在宜春中学,统招线是641分,均衡线是557分,特长生文化控制线是通过641乘以0.7得出的449分。
宜春一中
宜春一中的统招线是641分呢,均衡线是557分呐,特长生文化控制线是449分(它是641乘以0.7得来的)。
宜春三中
宜春三中创新班的分数线是557分,平行志愿的分数线是500分,特长生文化控制线是390分,这个390分是557分乘以0.7的结果。
宜春九中
为587分的是宜春九中宏志班分数线,为521分的是其平行志愿分数线物业经理人,而特长生文化控制线是4ⅠⅠ分,此分数是源于587乘以0.7。
宜春实验中学
宜春实验中学,其实验班分数线是557分,与之不同的是,平行志愿分数线为510分。
宜春四中
宜春四中跟宜春一中合作班的分数线是498分,宜春四中普通班的分数线是468分。
明月山中学
明月山中学分数线为461分。
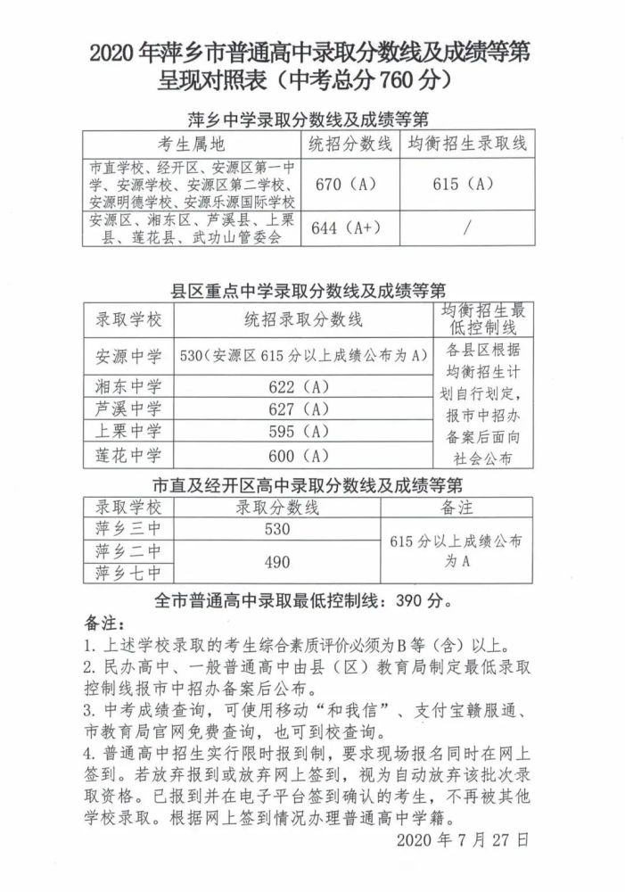
萍乡中考分数线

抚州中考分数线
按照今年中考成绩情形,依照相关招生政策,经过研究,并且报经市委、市政府领导批准,现将抚州一中、临川一中、临川二中今年高中招生录取分数线进行公布2026绛中录取分数线,具体如下:
一、按照抚州一中、临川一中、川二中高中面向临川区、抚州高新区、东临新区统招生计划,以及第一志愿填报抚州一中、临川一中、临川二中三所学校统一代码的考生1:1比例进行划线,得出2020年抚州一中、临川一中、临川二中高中统招生录取分数线为693分,这是依据市教育体育局《关于做好临川教育集团学校2020年高中招生工作的通知》(抚教体中招字〔2020〕6号)精神来确定的结果。
二、均衡生录取有着最低控制分数线,临川教育集团所属学校(含民办学校)的初中考生,按照统考分数线下调五十分来划定2026绛中录取分数线,其录取最低控制分数线是六百四十三分,临川区、抚州高新区、东临新区所属城区初中学校以及市实验学校的考生,按照统考分数线下调七十分来划定,录取最低控制分数线是六百二十三分,临川区、抚州高新区、东临新区所属农村初中学校的考生,按照统考分数线下调七十五分来划定,录取最低控制分数线是六百一十八分。
依照均衡招生相关政策规定,均衡生的录取是以各个初中学校作为单元,在均衡招生最低控制分数线之上,按照下达给各初中学校的均衡招生计划,于直升应届生源里面,从高分至低分进行择优录取。
上饶重点高中中考分数线
一、上饶中学
面向信州区以外县(市、区)统招分数线:645分;
面向信州区统招分数线:550分。
二、上饶市一中
面向信州区以外县(市、区)统招分数线:600分;
面向信州区统招分数线:574分。
三、上饶市一中新校区
面向信州区以外县(市、区)统招分数线:564分;
面向信州区统招分数线:510分。
四、上饶市二中
面向信州区统招分数线:489分。
名师辅导
环球网校
建工网校
会计网校
新东方
医学教育
中小学学历