通过注册岩土工程师考试资格的人员,被国家承认,国家颁发执业资格证,有资格以项目负责人角色从事岩土工作,这类人员被称作注册岩土工程师。
每年,因考试难易程度不一样,浮动特别大,考试通过率在10%左右。每隔几年,会更换一个命题组组长,每个命题组组长的命题风格相似,或者拓展一些前命题组没涉及的考题。通过率是浮动的,试卷简单时考生通过人数多,试卷难时考生通过人数少。命题组不给出考题的正确解答,备考过程中建议考生准备两份真题卷,一份作为主要参考,另外一份作为辅助参考。
得先于基础考试之中凭借合格之成绩通过,而后参与其中专业考试,待基础考试与专业考试二者皆成功遂愿始可算作于资格方面斩获岩土工程师之资格准许!
一、考试了解
先明确一下,岩土工程师的考试,它是划分成基础考试以及专业考试这两种类别;基础考试是在一天之内全部考完,上午的时候呢考的是公共基础部分,下午考的则是专业基础部分,而且每场考试的时长是4个小时;专业考试是分两天来进行的,其中一天考专业知识方面,而另一天考的是专注于专业案例,每场考试的时间是3小时。
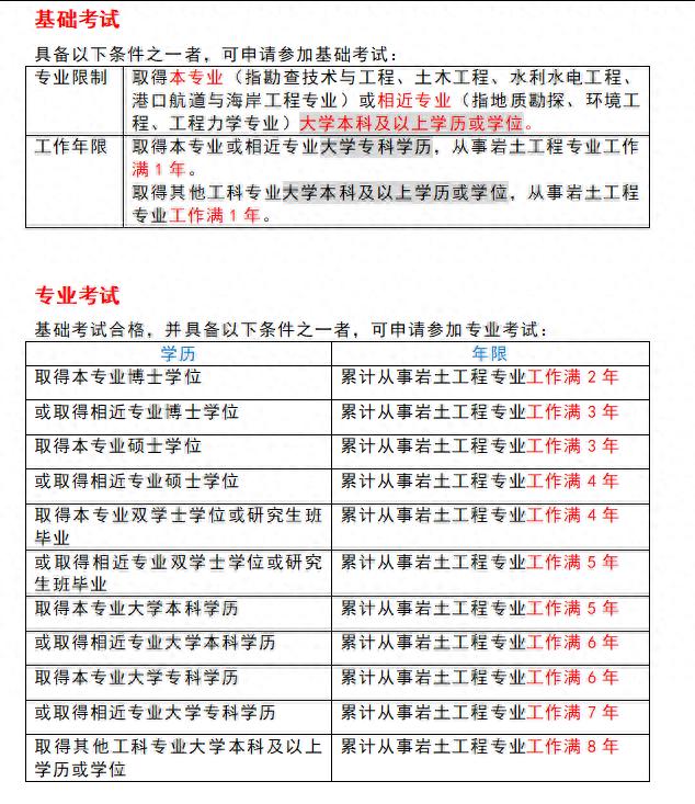
关于报名条件限制,都列在下图了:


那需达到怎样的分数才算是考过呢?首先来讲基础考试,其满分设定为240分,公共部分与专业基础部分相加,达到132分的及格线才算考过;对于专业知识,上午考试与下午考试,满分是200分,120分及格;专业案例上午考试以及下午考试二级结构师考试科目,满分100分,60分及格。
二、考试科目分析
基础考试为闭卷考试,均为单选题,无需过程。

上午,偏向计算,主要是用以测试考生对于基础科学的掌握程度,设置的是120道单选题,每一道题分值为1分,总共划分成11个科目,分别是高等数学、普通物理、普通化学、理论力学、材料力学、流体力学、电工电子技术、信号与信息技术、计算机应用基础、工程经济、法律法规。是一张试卷。
在下午时段,考试倾向于文科性质特点,涉及考材性方面,考影响规律方面,考规范要求方面较多,其主要目的在于测试考生对于岩土工程直接关联的专业理论知识的掌握程度,此次考试设置了60道题目,这儿道题每题分值为2分,总共分作8个科目二级结构师考试科目,分别是土木工程材料科目,工程测量题目,土木工程施工与管理相关内容,工程地质部分,结构力学范畴,结构设计领域,土力学与基础工程部分,岩体力学与岩体工程题目,且是一张试卷来进行考查。
专业考试的范围涵盖了岩土工程勘察,还有岩土工程设计的基本原则,包括浅基础,以及深基础,涉及地基处理,包含土工结构与边坡防护,涵盖基坑工程与地下工程,涉及特殊条件下的岩土工程,包含地震工程,还有岩土工程检测与监测,以及工程经济与管理。
要满足这样的要求,即在同一年度之内,专业知识达到合格标准,并且专业案例也达到合格标准,如此一来,岩土专业考试才算是通过。

三、备考经验(以基础考试为例)
今年,岩土工程师考试的时间定在了11月1日,还有11月2日,不清楚那些打算在今年参加这个考试的朋友,是不是已经开始着手准备了呢~
据我看来,还是尽早开启更为妥当呢,不然到了后期处于冲刺复习阶段时便会致使状况百出钓鱼网,致使自己内心生出这儿没掌握那儿仍存疑惑之感,反过来对自身态势造成不良影响呀。
就我而言,是那种基础相对薄弱的类型,因而当初我开启备考的时间比较早,是从6月起始的,有着长达5个月的备考时间段,时间安排得恰好合适!
开头的两个月时间,我是专门用于打下基础的阶段,看的便是那套一本名为“曹纬浚”的教材,不得不说,这套书籍在用于奠定基础方面确实有着颇为不错的表现。而后,每次都是依照小破站上的相关视频,一边跟着学习,一边在书本之上记录笔记,如此一来,相比起自己单独去学习,效率提升了不少!紧接着,当学完相应内容之后,便去刷与之对应的章节题目,在前期的时候,主要是去做教材配套的那些章节题以及题库【岩土工程师刷题】小程序里面所包含的章节题,这么做的主要目的在于巩固当天所学习的内容。

中期两个月,回头去对考纲要求掌握的那部分展开二轮学习,此时不用跟着课程学习,碰到难以理解的,能点开网课着重听老师讲解,并且搭配纸质真题以及题库里面的真题来刷题巩固提升。在这个阶段,我度过了所有真题两遍,一遍主要是查看题型、考点这些!二遍就是限定时间去做,刚开始我发觉时间根本不够用,反思了下有些题该舍弃还是得舍弃,后面在补充尝试纠错调整之后,就不会出现时间不够用的状况了!
就要到最后一个月份了,这可是冲刺的极为关键的黄金时期呀!绝对得牢牢抓住,一旦运用得当实现弯道超车那可不是随便说说就能做到的事哇!
处于这个阶段,自己的重心主要集中于模拟题以及错题上头,尤其是错题,它堪称我们用于查漏补缺的得力助手,绝对得予以重视,没理由同一个坑,老是往下掉。错题要记得定期复盘巩固,越往后你出错的情况就会越少!
考试之前的十天,我去刷了那个名为【岩土工程师刷题】的小程序里面赠送的那一套押题,把它当作考前模拟题来做了,没有想到的是,里面考点覆盖还算挺全面的,虽说比不上某些机构吹嘘的百分百押中,然而也实实在在地押到了十多分呢,因而我觉得考前押题之类的还是值得去刷一刷的。

考岩土工程师的诀窍是,要懂得当舍则舍,优先去稳稳拿到分数的部分,通过多去刷题并且多进行总结,那通过的概率就比较大,要是多刷题却不总结,通过的概率就一般,而少刷题或者不刷题,通过的概率就非常小;再简化来讲,刷题不一定能够通过考试,但是不刷题肯定是过不了的。
在考试之际,当碰到计算量颇大的题目时,能够径直舍弃,毕竟原本时间便颇为有限,需先着手将易于获取分数的题目攻克下来,后续要是尚有时间,方可转过头来予以查看。至于那些偏离常规、怪异奇特的题目,倘若读上一遍而无法理解题意,我会直接选择放弃,实无必要去耗费时间。要是遭遇新型题目,只要具备一定把握,那就尝试一番,说不定恰好答对了。
名师辅导
环球网校
建工网校
会计网校
新东方
医学教育
中小学学历