当下,我国心理咨询师数量欠缺,人才存在较大缺口情况。近十年间,心理咨询行业迅猛发展,其规模已超医疗行业,另有朝其他行业延伸态势,随着我国经济社会快速进步以及人民生活水准持续提升,越来越多人察觉心理健康对个人、家庭、社会乃至国家发展均具重要意义,心理咨询师职业需求也会相继递加。
自17年人社部取消心理咨询师资格证,也就是国家二三级心理咨询师证书后,中科院心理所承接起培养心理咨询师人才的重任,开展了心理咨询师培训项目,其证书即中科院证书是当下含金量相对而言最高的证书 ,如今报名中科院心理咨询师证书考试正火热进行中,今天老师就来给诸位讲讲。
PART 01
中科院心理学证书介绍
如今,市面上存在着大量跟心理咨询师相关的证书,当下要是打算考取的话,建议去报考中科院心理所颁发的那个,此证书在全国范围内都能够通用,而且其含金量是最高的。
中国科学院心理研究所,是我国仅有的一家国家级心理学科研教学机构,它是国务院直属单位,属于学术科研单位。原本的心理咨询师考试教材以及试题皆是由中科院心理研究编写而成,并且当下我们所看到的众多心理学书籍同样是由中科院心理所出版。


PART 02
中科院心理咨询师证书含金量
中科院心理咨询师证书的含金量不容置疑,它是当下社会里含金量最为突出的心理咨询师证书,在2017年以前人社部颁发的二三级证书最为权威,而经过改革之后如今中科院心理所的证书最为权威。
1、单位性质:
中科院心理所隶属于国务院,是国家事业管理单位。

2、权威性:
它是我国唯一的国家级心理学科研单位,是国务院学位委员会批准的首批博士、硕士学位授予单位,是心理学一级学科博士和硕士学位授予单位。17年之前的二三级等级证书考试,是由中科院心理所郭念锋教授为首的一批学者,配合国家职业技能鉴定中心举办的一个职业资格鉴定项目。该项目组织命题考试,其教材刊物也来自中科院心理所。
当处于政策真空阶段的时候,为了能够在并非学历教育的范畴之中,去进行心理健康知识的普及以及培养心理服务方面的人才,特意推出了中科院心理咨询师这个项目,将其用作过渡的载体,其具备的权威性是不言而喻的。
PART 03
报名条件
此外参与综合考试,对于那些有志于在心理服务领域进行专业成长,打算参加心理所组织的综合考试的人,必须满足以下报考条件当中的一项:
1、具有国家承认的大专及以上学历;
2、具有心理学、医学、教育学初级以上职称;
3、在大专毕业前一年处于在校状态的学生,或是本科毕业前一年处于在校状态的学生,有着学生证,或者能够出具在校证明。
上面所呈现的乃是基本的报考条件,鉴于各省市在报名条件方面并不是一致的情况 ,大家伙能够去联系教务老师 ,以此来查询自身是否契合报考条件!
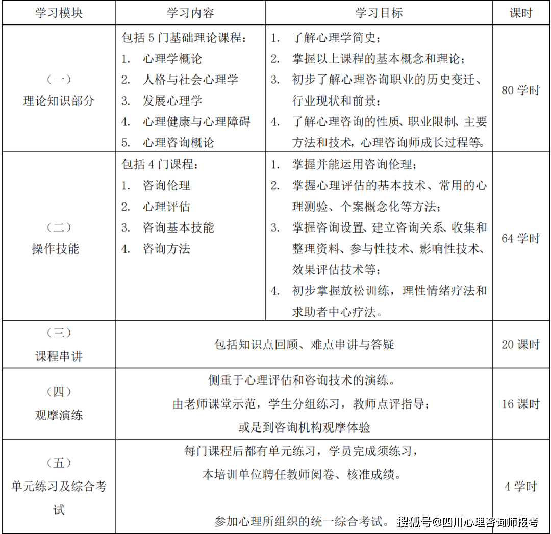
PART 04
报名流程及考试须知
按照中科院心理所公布的心理咨询师考试规定来讲,报考的人员必然得经由被授权的培训机构去帮其进行代报名操作,而该考试并未设立针对个人的报名入口。
参与报考的人员,一定要在专门的培训机构之内,完成针对心理咨询专业所设置的培训课程,而且作业所取得的成绩要达到标准,同时要符合心理咨询师的报考条件,才能够进行报考。具体的报考流程见下方:

考试须知:
第三周周六早上9:00-11:30,每年5月份,以及每年11月份,中科院心理咨询师考试时间,在全国统一举行。

这场考试当下全都是选择题,总计有300道,当中250道是单选题,另外50道是多选题,其满分为一百分,60分以上算及格。题目数量多,分数值不高,所考的知识点既多还细致,故而备考必须要特别充分才行。

历经基础培训课程的学习,能够快速地知晓心理咨询师行业,进而可为踏入心理咨询行业奠定良好的知识与技能基础。
PART 05
就业方向介绍
目前国内认可度较高的一个证书是:中科院心理研究所培训证书。
中科院心理所的课程,继承了国家原三级考试内容,是全国统考的,其课程内容继承了国家原二级考试内容,也是全国统考的,所颁发的证书认可度较高,一些正规网上平台认可这个证书作为执业资格,证书主要作用是作为从业能力证明,所以非常重要。
心理师主要从业有以下方向:
1.【公务员】公安这个系统缺少心理健康指导师,教育行政部门缺少心理健康指导师,公安局缺少心理健康指导师,劳教所缺少心理健康指导师,监狱缺少心理健康指导师,边检站缺少心理健康指导师。
2.曾在企事业单位工作,主要涉及心理健康指导领域,还包括猎头即人才中介方面的人才测评工作,以及企业咨询业务,另外涵盖人力资源管理范畴起步网校,同时也涉及策划设计公司这块领域。
3.在教育系统里,依据教育部所提出的要求,每一所学校,以及每一家幼儿园,均需要配备心理健康教师心理咨询师资格证怎么考,北京已经发布文件表明:中小学当中,每一所学校最少要配备一名专职心理健康教育教师。
4.拥有自主创业想法的人,能够凭借自身持续不断地学习,在具备充足见习时长或者拥有足够咨询时长的状况下,便能够作出选择去开设个人心理咨询室。
5.有像松果倾诉那样的平台,还有壹心理平台,以及525心理网平台,另外还有简单心理这类平台,它们都属于兼职平台。
6.护理人员身为医护工作者,在日常当中,需要时刻去了解病人的身体状况,同时心理咨询师资格证怎么考,也需要时刻去了解病人的心理状况,而且,掌握一些心理学知识是绝对不可以少的。
7.要搭建基层社会心理服务平台,《全国社会心理服务体系建设试点2020年重点工作任务》提出要求:要在村或者社区建立起心理咨询室或者社会工作室;在2020年年底之前,需要以村或者社区作为单位,建成率要达到50%以上。
名师辅导
环球网校
建工网校
会计网校
新东方
医学教育
中小学学历