免费试听
恰好在DeepSeek开启AI新纪元这个时候,到了2025年,一般的人还能够凭借留学进入这个领域吗。
小录瞅准时机,向DeepSeek问了个特别热门的问题,这个问题便是:“这些年以来,为何绝大多数的家长以及孩子更倾向于选择去新加坡留学呢?”。
那么,对于DeepSeek所给出的解答而言,其无疑是具有那种一下子就刺中关键、直达要害的特质的,在2025年这个特定的年份当中,我们所应当予以关注的重点是什么呀,那就是究竟该如何借助留学这种方式,从而去提升自身在整体大环境里的竞争能力呢!而身为亚洲四小龙之一的新加坡,鉴于其独具一格的教育方面的优势以及文化层面的魅力,正变得愈发受到学子们的喜爱与看重呀。
假若是你已然对国内考研那种处处弥漫卷入情况感到备感厌烦,要是你根本没有能力去承担欧美那边高昂的费用价格,倘若你期望在那种既能显示出亲切同时又不会缺失应有的礼貌的环境里生活,要是你盼望学到真正有价值需深入钻研的内容以免遭受“水硕”这种带有调侃意味称呼干扰,那么恭喜你!前往新加坡留学,绝对会是你最为适宜的选择!
“二三十万就能搞定的留学,还要什么自行车?”
只需念一年便可毕业,然而没人会宣扬新加坡排名前二的学校含金量低。
心中还是存有那种真切想要出国一趟去体验留学生活的想法啦,然而呢,又会有一点儿对中文环境有着依赖之情 ,新加坡呀,它能够满足我所有的期望呢!

心里怀揣着前往新加坡高校留学想法的宝子们,能够去将这个卡片进行点击,去加紧加入到学姐这里发送背景的行列之中!
如今,小录依据往昔自身团队所做的将近千份新加坡名校申请成功的案例,为大家深入讲解新加坡各院校申请的潜在规则,以及去往新加坡留学的全部流程规划。
攻略目录
新加坡留学优势
新硕申请保姆级攻略
新硕各校录取要求
新硕申请材料清单
新硕申请时间线一、DeepSeek辣评新加坡留学优势
1.教育水平认可度高
是同样的一学年制或者两学年制的硕士,为何从来就不存在着有人讲新加坡留学具有水分呢,DeepSeek直接表明这一点,具有号称“亚洲精英教育顶峰”之称的新加坡,自小学阶段便开始进行分流新加坡留学,历经O水准、A水准一直考到令人头发光秃,最终发觉自身已然身处于全球排名较为靠前的若干所大学当中~。

新加坡存有好多所知名大学,是亚洲TOP院校范畴,于世界排名里挨得较前。举例说来,新加坡国立大学以及南洋理工大学,在二年后的QS世界排名当中占据第8位与15位,并且呢新加坡不光有世界TOP大学,还有颇受雇主青睐的理工学院,甚至还有目标清晰,依据市场开办就业率高的私立大学 。

图源新加坡教育部2.治安良好&0时差
DeepSeek居然尖刻嘲讽新加坡留学生是“退休生活体验之人”,晚上10点过后街道之上就没什么人了,夜生活基本上依靠逛超市……本以为是前来体验留学生活旅程的,结果发觉自身过着的是闲适安逸的退休般小生活……
这嘴巴,可真是够毒的呀,终究呢,还是新加坡的法律严格无比,以至于那里超乎寻常的安全呢,而且那治理之后的环境也是相当厉害的,简直十分适宜居住呀。
被誉为“花园城市国家”的新加坡,之一是亚洲“最适合居住”的国家,还有很重要的一点在于,相比欧美国家以及澳洲,新加坡距离中国更近,以从北京出发来说,到达新加坡,飞行时间大概只需6个小时,这对于不想离家远的同学而言是“真香”呀。


此外,新加坡跟中国处在同一个时区,不存在时差,留学生与国内的家人朋友交流不存在障碍,不像英澳的留学生那样,要去面对6至13个小时的时差困扰。

3.独特的双语环境
在新加坡呢,华人所占的比例高达百分之七十四,这意味着呀,有着超过三分之二以上数量的人都在讲中文呢。虽说呀,考虑到要照顾来自世界各地的国际学生,高校授课的时候是采用英语的,然而呢,在平常的生活交流当中,以及各种各样的街道标识上面,都是能瞧见中文身影的。这对于中国留学生来讲的话呀,毫无疑问是一种极大的便利呢,而这种便利无论是在去往哪个国家留学时都是没法做到的哟。所以呀,在前往新加坡的初期阶段呢,不需要有过于担心交流方面的问题呢。
4.费用性价比高
到新加坡攻读硕士学位的学费,各个不同专业以及各所不同学校所规定的具体金额并非相同,然而同欧美等其他国家相互对比来看,新加坡在性价比方面还是比较高的,每年所需费用大概处于15万至40万这样的范围。

即便新加坡物价水准相比国内多数城市物价水准要更高,然而总体而言仍处在能够承受的范围之内。并且新加坡政府不但给留学生给予了奖学金,还存在各种研究生留学补贴,每月能够领取五百至八百新币不等的补贴 。
5.毕业后可直接移民
新加坡政府有着创造良好就业环境的志愿,目的在于去吸引国外杰出的人才,留学生于新加坡修读专业课程结业之后,要是在新加坡工作,能够申请成为新加坡永久居民,在3个月内获得批准,便完成了移民,可以享有186个国家的免签待遇。相信这也是新加坡政府赠予前来新加坡念书学子最为重大的礼物了 。
二、DeepSeek 教你去申请新加坡硕士!针对 25 秋季入学/26 秋季入学的新硕留学申请,有一份保姆级攻略,首先要去了解新加坡硕士的申请涉及的难度 。
不同院校的新加坡硕士申请要求不同,不同专业的相关申请要求也不一样,这里面能够划分成下面所说的三类:

*25/26fall新硕利好政策
参考25fall新加坡录取的情形来进行推测,录取的门槛被降低,这已然是新加坡留学的一种大趋势,是必然的走向 。
曾经,新加坡国立有个情况,那就是以前在录取的时候,基本上仅仅会去考量985、211院校,或者软科排名处于靠前位置的双非院校,然而在24Fall的录取实例当中,却出现了普通双非的同学被成功录取的现象。除此以外,NUS做出改动降低了语言要求,拿经济学硕士来说,官网公布的25Fall申请要求已经下降到85分或者雅思6分就能够申请了。
南洋理工大学提出,在以前的时候呢,其实学校大部分授课型硕士项目对于托福成绩所设定的最低要求往往是在100以及之上,而对于雅思成绩设定的最低标准通常是在6.5 。可是现在呢,有部分专业已经把语言申请门槛给降低了,像电气与电子工程这个专业关于托福的要求从100降到了85 ,媒体与传播学专业在雅思方面得要求从7.0降到了6.0 ,并且对于单项分数也是不作限制的哦。除此之外呢,那些英语并不满足要求的同学还能够尝试去申请豁免英语成绩呢。
想去新加坡高校留学的宝子们,可以点击这个卡片,加学姐发bg!
https://xg.zhihu.com/plugin/218b2c58356e0da8c79704cf71a68c0a?BIZ=ECOMMERCE
2.了解新加坡硕士的区别
新加坡的硕士研究生存在两种类别,一种是通过课程学习的方式,也就是授课型,另一种是通过研究的方式,即研究型,二者的区别已经在此处为大家进行了总结!

3.新加坡硕士申请材料清单
有差别的是不同专业的申请材料,像是PS写作侧重点那些方面各异等情况了,能够点击下方卡片加学姐,由学姐帮你匹配申请总监,进而获得Native Speaker以及个性化定制文书哦!
https://xg.zhihu.com/plugin/218b2c58356e0da8c79704cf71a68c0a?BIZ=ECOMMERCE
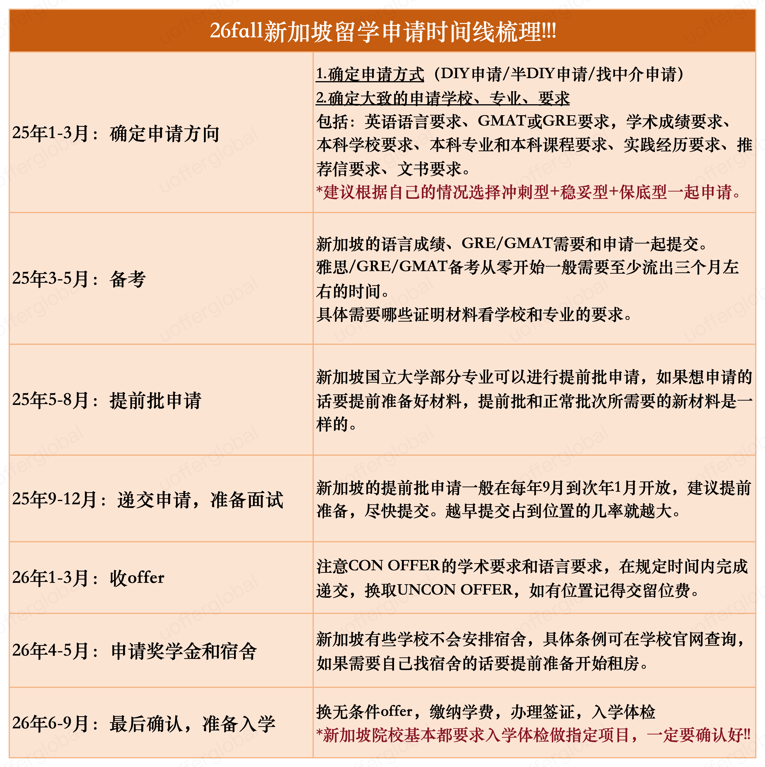
4.新硕申请时间规划
从26fall这个情况来说,小录制作了一套细致的留学申请规划,大伙能够依照自身的实际情形作出相应的调整,当然了,倘若能够在第一批申请时就完成那必然是最为有利的。

5.新加坡硕士毕业难度
新加坡硕士考核方式多样,有个人作业新加坡留学,有小组作业,有演讲,有小测验,有论文,有报告,还有期中和期末考试等。需注意,新加坡对留学生出勤率要求较高,一般要保持在90%以上,且出勤率在评估里占有一定权重 。
一般来说呀,新加坡那边硕士毕业的时候难度相对来讲要轻松一些哟,毕业的概率通通都能在85%往上。拿新加坡国立大学来说呢,Master of Computing这个专业只要平均绩点达到3.0/5.0以上就能够毕业啦,只是商学院的毕业标准是3.5/5.0 。

源于新加坡国立大学官网截图,新加坡国立大学Master of Computing毕业要求由此而来 。
所以,哪怕有一门成绩略微呈现出不太理想的状况,只要在别的课程上面获取到更高的分数,保证平均绩点符合要求,学生依旧能够顺利地完成学业毕业 。
6.专业老师协助申请&个性化定制文书
对于那些对留学申请不熟悉,不清楚在哪能找到相关信息的同学而言,此时专业老师的重要作用便突显出来了。专业老师会帮你去完成申请,除了帮你确定学校、挑选专业、撰写文书、递交材料以及进行网申这些事情之外,还能够给你诸多专业的知识与建议。比如说当下留学市场的变化情况,院校招生的动态走向,依据你的分数今年是否还能够申请到那所学校,避免浪费学校的申请费用。

留学准备的时间是很宝贵的,所以真心地建议各位友友,去参照专业老师那宝贵的经验,以及庞大的资源库,千万别去踩那些没必要的坑!
下方卡片是可以点击的,点击之后加学姐把你申请总监给匹配妥当,获得申请建议是Native Speaker加上个性化定制的那种 。
这个网址链接,https://xg.zhihu.com/plugin/218b2c58356e0da8c79704cf71a68c0a?BIZ=ECOMMERCE ,那三、留学申请在选择的时候为什么要选有录网呢?
留学申请经验丰富,定校快准狠
我们有录网申请团队中,针对新加坡高校范畴的导师,具备多年申请经验,对于新加坡高校录取偏好极为了解,所以能够更高效地将学生背景与申请意向相结合,并做出精准的选校定位。

有录网部分新加坡申请录取案例

有录网部分新加坡申请录取案例
四、说在最后
DeepSeek热度持续升高,还给留学生们给出了一条相当精准的建议:在如今全球化情形下,试着把自己设定为“全球问题的解决者”,凭借国际视野推动学术进步,把留学当作提升个人竞争力的完整规划,雕琢自身优势,这样才真的不会被AI替代。
先到先得、择优录取、额满即止这个原则,被新加坡申请一直秉持着。25fall新加坡研究生申请处于尾声阶段了,想搭上这趟末班车的同学得赶紧行动起来哟;26fall的同学们同样也得开始进行规划啦,越早做规划越好,能够尽量争取在第一批申请,如此一来申请成功率起码还可以再有所提高呢~。
计划前往新加坡高校前去留学的宝子们,能够点击这个卡片,添加学姐发送背景,用以给你匹配申请主管一对一专门设定升学方案!
https://xg.zhihu.com/plugin/218b2c58356e0da8c79704cf71a68c0a?BIZ=ECOMMERCE

名师辅导
环球网校
建工网校
会计网校
新东方
医学教育
中小学学历