免费试听
扫码查看讲解视频
太原市2022年中考报名工作问题解答
2022年,太原市中考报名工作,马上就要开始,我们中心,针对家长与考生所关注的,相关问题,进行了汇总并答疑,期许能够,给广大考生以及家长朋友,带来某些帮助。
01
中考报名条件有哪些?
严守中华人民共和国宪法以及法律,身体状况良好,综合素养评价达标。
2.满足下列条件之一:
截至报名结束前,户籍转入我市的,具有我市户籍的应、往届初中毕业生。
第二条,属于进城务工人员随迁子女,其父母在我市有着合法稳定的住所,居住时间达一年以上;父母有着合法稳定的职业,工作时长为一年以上;本人身为具有我市初中学校正式学籍的应届初中生,就读时间满一年以上;或者本人是具有我市《义务教育证书》的往届初中毕业生。
3. 下列人员不得报名:
⑴ 高中阶段教育学校在校生;
⑵未完成义务教育阶段学业的学生;
⑶因触犯刑律已被有关部门采取强制措施或正在服刑的。
02
中考报名何时进行?
申领报名号:3月17日—20日;
网上报名并缴费: 3月18日8时—22日18时;
现场确认: 3月23日—25日;
逾期不予受理。
03
考生在何地申领《报名登记表》、报名号和网上报名登录密码?
对于具有我市初中学籍的应届毕业生而言,他们要凭借居民户口簿(户籍证明)以及第二代《居民身份证》,在学籍所在的学校去进行申领。
2. 往届生,若具有我市户籍,凭借初中阶段所获《义务教育证书》,以及居民户口簿或者户籍证明,还有第二代《居民身份证》,在此范围内,即在户籍所在的县(市、区)的招生考试机构去申领。
具有我市《义务教育证书》的,外地市户籍往届生,凭《义务教育证书》,居民户口簿,也就是户籍证明,还有第二代《居民身份证》,在原初中毕业学校所在县(市、区)招生考试机构申领。
4. 对于具有我市户籍但并非我市学籍的应届毕业生,也就是简称为外返生的这类学生,需凭借就读学校所出具的《学籍证明》山西招生考试网考生登录入口,以及居民户口簿或者户籍证明,还有第二代《居民身份证》,在户籍所在的县(市、区)招生考试机构进行申领。
04
中考报名流程有哪些?
学籍,户口簿,第二代《居民身份证》,义务教育证书等,由毕业学校和县(市、区)招生考试机构,也就是报名单位,来审查考生的报名资格。
2.领取《报名登记表》、“中考报名号”、“报名登楼密玛且由”。报名单位审查核发;考生交验有关于证明的材料(进城务工人员随迁子女材料、政策性加分材料等)。
3.考生按照填表说明要求,认真填写《报名登记表》。
在2022年中考报名时,考生要登录“山西招生考试网”。其中,所述网址为http://www.sxkszx.cn,登录后,在导航栏点击“考生登录”。随后,再点击“中考考生网上服务平台”,然后在“各类考试服务导航”处选择“中考”。接着,选择“2022年中考考生网上服务平台入口”山西招生考试网考生登录入口,由此进入“山西省中考考生网上服务平台”而后进行网上报名。
一是点击那个名为“请登录”的按钮,二是输入经由报名单位而获取到的报名号,随后还要输入初始密码,以此来登录系统。
②首次登录须修改登录密码并设置密码找回手机号;
③踏入“网上报名”页面,依据所填的《报名登记表》,严谨地录入报名信息。
你得先点击“提交信息”,然后才能够完成报名。(考生呢,是可以在3月18日8时到22日18时这个时间段之内,多次上网去校对一番,再对报名信息作出修改)。
⑤进入“报名缴费”页面完成网上缴费。
5 . 报名单位采集考生照片。
6.报名单位将《2022年初中学业水平考试报名确认表》打印出来,交由考生进行校对进而签字,再交由考生家长进行校对然后签字,最后交由班主任也就是区招办审查人员进行校对并签字。
太原市中考政策,以及《网报系统使用说明》,还有各类报名表格,以及招生相关信息,将会及时发布于“太原市教育局”官方网站,需登录“http://jyj.taiyuan.gov.cn”,点击标题栏之中的“中考招生”,进而进入“中考招生”专栏去进行查看以及下载。
05
往届生、外返生报名有何特殊要求 ?
需要在规定时间内,到报名应在的招生考试机构申领报名号以及密码的往届生、外返生,申领的时候是要携带户口簿、身份证、义务教育证书或者学籍证明等和报名相关所需材料的。
可以采用电话咨询这种通道来申领,要向招生考试机构方面的工作人员如实去报告自身各方面情况,去预约现场确认这项行动的时间,并且到了那个时间之际要带着全部所需的各类材料前往招生考试机构开展资格审查相应事宜以及进行相片采集工作。
申领报名号及密码的时间为:
3月17日--20日
上午 09:00—11:30
下午 15:00—17:30
报名期间咨询电话较多,如遇忙音请耐心等待并稍后再拨。
在申领之际,要按届时防疫部门之要求,携带相关证明材料,并且,在进行健康状况登记时,在所进行体温测量时,于进行健康码验证时,以及在进行行程卡验证之际办理这些手续后,便可进行报名以及确认。
06
中考报名网上缴费如何操作?收费标准是什么?
填完报名信息的考生,选“报名缴费”,便能进去网上缴费页面,点“支付”按钮,择微信支付方式,交完费用。
未完成网上缴费的,报名信息无效。
按照省物价局、省财政厅晋价费字【2015】317号所发布的《关于规范中考报名考试费的通知》规定,中考报名考试费是每位考生80元。对于那些需要购买中考《试题与答案》的考生而言,在现场确认的这个时候,要向报名单位去交纳3元的代购费用。
07
网上填写报名信息并缴费后,考生在何时何地进行现场确认?
在网上填好报名信息、完成缴费之后,即到3月23日至2024年3月25日期间,对于应届考试考生需要于本人学籍所在学校那儿开展现场确认;而往届考生以及外返考生,则要依据预约的时间前往报名目的地所在的县(市、区)招生考试机构之处进行现场确认。
08
进城务工人员随迁子女审查需要送交哪些材料?
进城务工人员随迁子女必须交付的审查材料有:
1. 随迁子女居民户口簿,第二代《居民身份证》;
二、父母亲或者那法定监护人,其中于本市工作的一方所持有的居民户口簿,以及第二代的《居民身份证》。
3. 父母亲或者法定监护人,二者之中有一方,在本市具备合法稳定住所的证明材料为:流入地公安部门出具的《居住证明》,以及《房屋产权所有证》或者《不动产权所有证》,还有购房合同,此合同需附带购房发票和完税凭证,或者租房合同,该合同要附带出租人的房产证和房屋租赁的完税凭证,在这些当中任选一项。
4. 证明材料为,父母亲或者法定监护人之中的一方,拥有在本市合法稳定职业的相关证明,其内容包括,流入地的《工商营业执照》还伴有营业单位2021年度全年纳税证明,或者流入地的《劳动用工合同》且附有2021年度全年工资证明以及在本市缴纳的社保证明,以上任意一种。
09
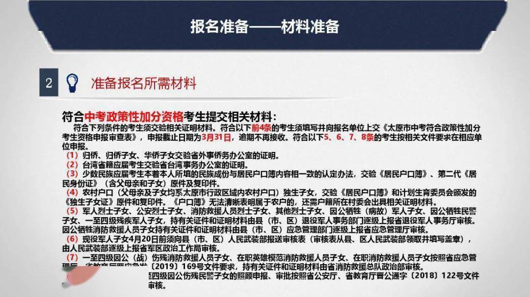
符合政策性加分资格的考生在中考报名时需要交验哪些材料?
中考政策性加分的项目情况以及分值是依照省招生考试委员会、省教育厅相关文件来执行的。对于要满足一定条件的考生而言,是必须去交验与之相关的证明材料的。那些符合前4条下述这些规定情况的考生,是需要去填写并且朝着报名单位上交《太原市中考符合政策性加分考生资格申报审查表》的,而申报的截止日期是3月31日,一旦超过这个时间就不会再接收了。对于符合以下5、6、7、8条规定情况的考生,是要按照相关文件所提出的要求在相应的单位去进行申报的。
1.归侨、归侨子女、华侨子女交验省外事侨务办公室的证明。
2.台岛省籍应届考生交验省台岛事务办公室的证明。
3. 对于少数民族应届考生,依据本人所填报的民族成份需与居民户口簿内容保持一致的认定办法来操作,要交验《居民户口簿》原件及复印件,还要交验第二代《居民身份证》原件及复印件,其中第二代《居民身份证》涵盖父母亲和子女的。
农村户口,父母亲、子女均隶属太原市行政区域以内农村户口范畴的独生子女,需交验《居民户口簿》,以及计划生育委员会所颁发的《独生子女证》原件与复印件。
具备军人烈士子女身份的,其持相关规定证件和证明材料,经由县(市、区)退役军人事务部门,按程序逐级上报,最终至省退役军人事务厅进行审核。同理,公安烈士子女如此做。消防救援人员烈士子女也这般。其他烈士子女同样。因公牺牲(病故)军人子女也是。因公牺牲民警子女亦复如是。一至四级残疾军人子女同样按要求持有关证件和证明材料,由县(市、区)退役军人事务部门逐级上报省退役军人事务厅审核。
因公舍身的消防救援人员子女,拿着相关证件,带着有关证明材料,经由县(市、区)应急管理部门,自下而上,一面向省应急管理厅逐级递送呈报,等候审定。
4月20日之前,现役军人子女要向县(市、区)人民武装部报送审核表,此审核表需从县、区人民武装部领取后填写盖章,之后由人民武装部逐级上报给省军区政治工作局进行审核。
7. 一至四级因公伤残消防救援人员的子女,一至四级因战伤残消防救援人员的子女,在职英雄模范消防救援人员的子女,在职消防救援人员的子女,按照省应急管理厅、省教育厅晋应急发〔2019〕169号文件的要求,持有有关证件,携带证明材料,由省消防救援总队政治部进行审核。
8.公安英模子女的照顾申报、审批,一至四级因公伤残民警子女的照顾申报、审批,按照省公安厅以及省教育厅晋公通字〔2018〕122号文件去执行贝语网校,经由省公安厅政治部进行审核。
10
忘记登录密码了怎么办?如何重置?
对首次使用初始密码登录系统的考生而言,会被要求去重新设置密码,还要填写用以找回密码的手机号。当密码遗忘之后呢,在系统登录界面,需先点击“找回密码”按钮,接着按照提示去操作,如此便能快速完成密码的重置操作。要是依旧没办法完成密码重置之举的话,那么可以向报名单位,也就是学校或者招生考试机构,提出进行密码重置的申请。
11
遇到其他问题如何求助?向哪里咨询?
应届毕业生而言哪一种办法能称得上是相对快速并且非常直接的途径无疑就是在于找你的班主任老师们着手问一问这些情况给了。往届毕业生以及外返学生的情形之下那么是能够转向报名的那个县这可能还有市或者区的招生考试相关机构去进行询问的了。
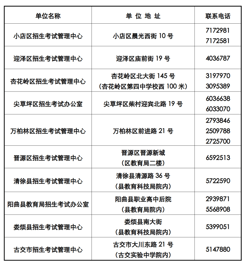
附件
各县(市、区)招生考试机构地址、联系电话

中考咨询微信:
进群请留言
2022年太原市中考网上报名系统使用说明














































名师辅导
环球网校
建工网校
会计网校
新东方
医学教育
中小学学历