依据西安市卫生健康委员会以及西安市人力资源和社会保障局所发布的《关于2022年卫生专业技术资格考试有关问题的通知》的要求,临潼区人才交流服务中心,也就是以下简称为临潼人才的这个机构,其档案代理人员参与2022年全国卫生专业技术资格考试报名现场确认工作马上就要开始了,现在就具体的相关事宜进行如下通知:
一、实行“先确认,后审核”工作模式
2022年度,于西安考点推行“先确认,后审核”的工作模式,据此,临潼人才现场确认工作起初施行线上办理,那些合乎报名条件的考生,参照此通知第四、五条,能够把报名申请表、身份证复印件、档案托管合同,若没有托管合同则扫描文后二维码,并将扫描结果打印,以PDF格式发送至ltrc123@163.com,纸质报名资料的审核以及报名费的收取时间尚待确定,确切的以临潼区人民政府网的通知为准。
二、确认时间及地点
(一)确认时间
2021年12月21日起,至2021年12月30日止,这个时间段内是工作日,不过法定节假日要排除在外。
时间是,上午从09:00开始,一直到12:00,下午从14:00开始,持续到17:00。
地点:临潼区人民北路5号人力资源市场内
联系电话是,029 减去 83818073 的结果,029 减去 83962960 的结果。
三、报名方式
自2021年12月20日起,考生能够登录中国卫生人才网(www.21wecan.com)进行网上预先报名。在报名成功之后,依据通知第一条先开展网上确认,在等通知收取资料之际再携带现场确认材料前往临潼人才提交。
近期,西安地区新冠疫情突然发生物业经理人,依据市、区县(开发区)疫情指挥部的要求,各级医疗卫生机构都抽调了大量医务人员去参与疫情防控工作。按照国家卫生健康委人才交流服务中心发布的《2022年度卫生专业技术资格考试考生须知》中“考生报名表需由所在单位或人事档案所在地审查盖章”这一要求,对于因疫情防控缘故无法前往档案托管机构提交报名材料的考生,由所在单位收取报名材料并进行初审盖章后,按照考生原来的报名渠道代为办理报名事宜。
四、报名条件
1.凡符合,《人力资源社会保障部 国家卫生健康委 国家中医药局关于深化卫生专业技术人员职称制度改革的指导意见》,(人社部发〔2021〕51 号)条件的卫生专业技术人员,均可报名,参加相应级别,和专业类别的考试。
2.依据《陕西省人力资源和社会保障厅陕西省卫生健康委员会关于做好新冠肺炎疫情防控一线卫生专业技术人员和科研攻关人员职称工作的通知》(陕人社发〔2,020〕12号)的精神,参与新冠肺炎疫情防控的一线卫生专业技术人员,在满足相应报名条件的基础之上,晋升高一级职称能够提前一年申报参加卫生专业技术资格考试;对于获得省部级以上疫情防控工作奖励的一线卫生专业技术人员,能够直接申报高一级职称考试。对于一线卫生专业技术人员而言2026年度卫生专业技术资格考试,若其参加初、中级卫生技术资格考试,却未达到国家合格标准,那么可享受各科成绩加 10 分的政策倾斜,在加分之后达到国家合格标准的情况下,会颁发陕西省职称证书。参加新冠肺炎疫情防控的一线卫生专业技术人员范围,是依照陕人社发〔2020〕12 号规定来执行的。一线卫生专业技术人员仅能享受一次职称等级晋升政策倾斜。
3.在2022年度进行报考的人员,其学历是在某一日期取得的,其学位也是在某一日期取得的,并且其从事本专业工作的年限,全部截止到2021年12月31日。报名条件里面有关专业学历或者学位的规定,所指的是经由国家教育行政部门认可的院校,按正规流程毕业所获得的学历或者学位,同时也是指经由国家卫生健康行政部门认可的院校,按正规流程毕业所获得的学历或者学位。
4.2022年开始,卫生专业技术人员申报医疗类别(临床、口腔、公共卫生、中医)职称时,要取得各自相应执业资格,且依照规定进行注册,报考专业得和注册范围保持一致,从事医疗活动的年限要从执业注册时间开始计算。 护理类职称申报时,同样如此,要取得相应执业资格并按规定注册,报考专业须与注册范围相同,从事医疗活动年限从执业注册时间起算。
5.从2022年开始,于初级(师)考试里增添眼视光技术 ,专业代码是216 ,在中级考试中也增加眼视光技术 ,其专业代码为393。
从2024年开始,要把职业病学归入内科学专业,把结核病学纳入传染病学专业,把职业卫生并入公共卫生专业,计划生育依据所从事的卫生专业技术工作结合专业分别并入妇产科和泌尿外科;要把中医护理并入护理学专业,并且在所有护理学专业考试里,相应增添中医内容。目录会取消中医护理、结核病学、职业病学、计划生育、职业卫生专业类别,相应专业报名的人员得提前做好报考计划安排。
6.只要属于报考卫生专业技术资格考试专业目录之中,专业代码是301至365以及392专业的那些人员,就得具备相应专业执业医师资格,并且在报名之际去提交相应专业执业医师资格证书。由于工作岗位出现变动,而需要报考当前专业类别的人员,在满足基本报考条件的情形下,从事现岗位专业技术工作的时长一定要满2年。
7.卫生专业技术资格考试里,相关专业科目成绩实行滚动管理办法,以两年为一个周期2026年度卫生专业技术资格考试,在连续的两个考试年度当中,通过同一专业4科目的考试,才能够取得该专业资格证书。对于不同专业(含主亚专业)而言,各科目的考试合格成绩,是不能当作同一专业来合并计算的。已经参加了卫生专业技术资格部分专业考试的人员,在规定的时限之内报名参加剩余科目考试时,必须要使用原档案号。
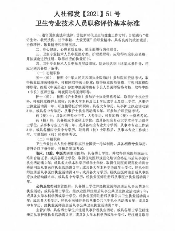
附上,《卫生专业技术人员职称评价基本标准》,其文号为人社部发〔2021〕51号。


五、现场确认所需材料
(一)需提交以下材料的考生包括,在2022年首次进行报名的新考生,以及在2021年之前就参加过考试的考生。
1.①报名表的相关要求是,照片底色得是白底,工作单位是临潼区人才交流服务中心,单位所属为地或设区的市,单位性质是其他;②需要提供身份证;③毕业证或学位证的要求是,本科以下含本科得提供毕业证,博士、硕士得提供学位证,要是用药物制剂专业报考药学系列职称,那就必须提供学位证;④要提供执业证;⑤得有资格证;⑥聘任证明的聘任年限计算截至时间是2021年12月31日。
2.复印件包含,其一为身份证复印件,其二是毕业证复印件以及学位证复印件,其三是执业证复印件且每页都要复印,其四为资格证复印件,其五是在非公立医疗机构工作的考生,需要提交医疗机构执业许可证复印件,以上所有复印件都必须加盖考生所在单位公章。
(二)2021年参加过考试尚未通过的考生报名需提交以下材料:
1.①报名表,照片底色得是白底,工作单位是临潼区人才交流服务中心,单位所属是地或者设区的市,单位性质为其他;②身份证。
2.复印件包含,其一为身份证复印件,其二是2021年度成绩单亦或是准考证的复印件,且以上所有复印件均需要加盖考生所在单位公章。要是无法按照要求予以提供,那么就得参照新报名考生提交材料了。
(三)如果是符合陕人社发〔2020〕12号规定的、那些需要享受政策优惠的新冠肺炎疫情防控一线卫生专业技术人员,除了要结合自身情况提交上述材料之外,还得提供以下这些资料:
1.具备考生所在身份的用人单位,出具一份证明材料原件,也就是不少于5个工作日的公示结果证明材料,并且该材料经过公示,不存在任何异议。
2.“新冠肺炎疫情防控一线专业技术人员抗疫表现情况”原件三份。
六、收费标准
根据国家卫生计生委人才交流中心所发的《关于卫生专业技术资格考试等三项考试考务费标准的通知》,其文号为卫人才发〔2016〕66号,以及陕西省卫生技术人才服务中心所发的《关于卫生专业技术资格考试等二项考试收费标准的通知》,其文号为陕卫人才发〔2016〕16号,按照文件规定,全国卫生专业技术资格考试的报名费是每科70元,报名费收取的时间尚未确定,具体的情况要以通知为准。
请广大考生互相告知,按时完成确认,逾期不再受理。
特别注意:
1、网上确认这点当中,并不意味着审核已然通过,也不代表报名就成功了,后续会进行审核纸质资料这一操作,之后还要缴费,完成这些之后,才达成最终确认。
2、打印报名申请表之后,不可以重新登录报名网站,要是这样做会致使无法确认,所产生的后果需自行负责。

(档案查询二维码)
西安市临潼区人才交流服务中心
2021年12月23日
名师辅导
环球网校
建工网校
会计网校
新东方
医学教育
中小学学历