最初得弄明白施工员一般工资多少钱,装修的步骤究竟是怎样的,装修的流程到底是什么情况,装修的先后顺序到底是何种样子呢?
先大家上一份装修福利,点下方卡片免费领!







下面详细聊一下各装修流程的注意细节,略长,建议先点下收藏~
一、前期需求确认 (1-2周)
具体确认:
1、准备花多少钱装修→装修预算
2、要投入多少精力→找装修公司选清包、半包还是全包
3、想装出个什么样的家→ 装修风格和需求
1.确定装修预算
该如何去做预算呢, 通常于总预算里留出20%,尽量确保后续装修不因各类增项而超出预算 ? 。
接下去的预算主要被划分成了四部分,分别是硬装半包,主材,家居家电,软装 ,其参考分配比例是硬装比家具家电比软装为 4 比 4 比 2 (通常情况下,装修公司会给出一般硬装主材预算表) 。
先把各环节项目材料依次按顺序罗列出来,接着把查到的市场价格填入表格之中,随后再依据比例进行合理的增加或者减少从而调整预算,另外给大家一份预算表以供参考(坐标深圳,87平预算35w):


2.选清包、半包、全包
这三种装修方式的区别:
清包:能省钱不过耗费精力特别多,得自己去购买主要材料、辅助材料,工人仅仅负责干活,哪怕少了一颗钉子都必须得再多跑去一次市场 。半包:性价比是比较高的,属于大多数人的选择,自己去买门窗、瓷砖等主要材料,施工方会提供沙子,水泥等辅助材料以及人工 。
全程包揽:契合那种预算充裕然而却没有时间以及精力的房屋屋主,主要材料,辅助材料,施工人手全都由负责施工的一方去搞定,只不过一定要使得负责施工的一方把主要材料明确标示出来 。
3.装修风格
首要关键在于,在进行装修之前,要多多去查看案例,诸如较为热门的北欧风格、日式原木风格、现代黑白灰风格等等,需留意防止出现这样的情况:装修到一半的时候,却又发觉了更心仪的 。
给大家几个热门风格参考:



②在敲定好装修风格,颜值有了之后,若想住得适宜,还得契合自家生活习惯,此时便需要一份装修需求表,比如说家里当前几口人,往后又会有几口人等等 。

4.找设计师
三种常见价位:
第一种,0到100元的线上的设计师,不会前往现场进行实际量房,会按照拍摄的视频以及户型图,出具一份平面布置图,一份效果图以及一份3d效果图,可以满足基本的设计需求。

在此要讲的第二种情况是,存在这样一类设计师,其收费价格处于100块至200块之间,这个价位的设计师能够契合大多数屋主人的要求,毕竟要是按照100平的房屋面积来计算的话仅纯设计费通常就得高达2w了,这类设计师会开展量房工作,会去询问装修方面的需求,并且还会依据得来的需求创意性地给出一些专属设计,这些专属设计内容涵盖从需求表、预算表一直到平面布置图,甚至还会绘制并交付出一整套的效果图 。
找设计师之际,需留意两点,其一那便是,务必要能够与设计师顺畅交流,其二则是,得去瞧瞧有着实景照片的设计作品而后判断是否满意。
特别说明一下,要查看设计师以及施工队二者是不是处于同一方状态,要是分开寻找的情况,那么在合同当中必须明确标注出,设计师最少需要前往几次工地现场进行考察,这个考察是针对关键节点验收环节的,而且设计图最少需要修改多少次……

500以上的设计师,那是相对高端些的,对装修预算是会有一定要求的,一般装修花费可得在3000一平往上。
倘若我是设计师,看过户型图之后就会给出两三套比较有个性的设计方案,这些方案能够满足个性化定制的需求,而且全套设计图都会运用较为专业的工具来完成,像效果图,3d max 只是其中最基础的一种 。

关于前期的准备工作,它是最为重要的,它决定了在未来,你的新家会是怎样的一种模样,还决定了装修会花费多少金额,是多少数目,是怎样的一个具体数值 。
给大家准备了一份装修福利,点下方卡片免费领!
https://xg.zhihu.com/plugin/af58ca96f66ae1fb4ddef523762581ad?BIZ=ECOMMERCE

二、施工准备阶段(2-3周)
房子验收时,要仔细查看屋内空间,认真探究细节之处有无损坏状况,还要考量是否契合验收标准;要是经验欠缺,能够找监理前来专门进行验房工作,费用大概两三百,涵盖验房环节,以及修补完成后的验收服务 。
从装修公司与施工队中进行选择,要对两到三家进行量房以及报价,进而展开对比,出价最低的并非就是最好的,还得看工长的责任心,而且需考察正在施工的工地 。
3.确定好装修方式:清包、半包、全包
4.跟设计师沟通需求
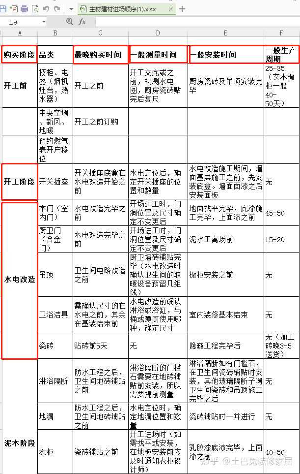
确定究竟要不要安装中央空调,以及新风系统和地暖,在水电阶段进行安装,这是需要提前去订购的。

6.敲定台盆类型 水电前确定台盆做墙排还是地排
需在水电施工之前先确定花洒的数量,还要确定浴缸数量,接着确定马桶数量,再确定灯具数量,此外确定开关插座数量,并且要确定位置、数量以进行预埋 。
8.确定装修方案 跟设计师或装修公司敲定制作方案
9.全屋净水系统 前置过滤器+中央净水器+直饮机+管线机

10.定好大致总预算 确定装修总花费,细分到每个小项花费
首先,要去确认好装修图纸,接着,要跟设计师或者装修公司进一步确定图纸,这些图纸包括平面规划图,还有墙体改建图,以及地面材质图,另外还有插座开关等相关图纸 。
12.去确认装修合同,要和装修公司或者施工队签合同事项,则需留意、注意去避免增项以及的漏项这些相应细节问题,还能够花掉几百块钱去找陪签师来陪签 。
13.申请安装燃气表 预约10-15天之后才可以上门安装
14.办理装修手续(3-5个工作日)
房产证的正本正页都需要拍摄,业主身份证的正反面也要拍,原始户型图要提供,墙体改动方案需准备,施工图图纸得有,电工证件要备好,装修公司资质也应具备。
施工敲墙时,噪音和震动比较大,②要预先跟邻居打好招呼,防止对周边已入住的邻居造成生活方面的影响。


三、拆改阶段 (2-3周)
1.材料进场、验收(半天)
在半天的时间里,进行拆改交底,再次去确认一下敲墙的位置,并且跟工人讲解相关的技术方案 。
3.主体进行拆改,时间为2至5天,其中,其一不能去敲承重墙,其二不能过于大力用坚硬的工具去敲,其三要是业主没有时间在现场见证,那就需要把准备敲的墙体完全清清楚楚地交代明白,通过使用粉笔这样的工具画出来,以此避免师傅敲错了。
4. 新建墙体,时间大概是三天到五天,要记得使用轻体砖,做完之后记得挂网,砌墙的时候切莫一日砌完。因为砌好的砖体尚未完全凝固,如果承接重量过大,就容易导致墙体下沉进而出现裂缝。要是有壁挂的柜体或者洗衣机,那就需要进行加固处理。5. 门窗拆改此项并非必做项它所需时间为一周到两周,要注意保护好房屋结构使其不被破坏,同时还要做好加固处理。
6.对新风、中央空调点位予以测量,时长约一周,①新风柜式机能够与家具同步进场实施安装,②通常在水电完成之后进行安装,于这个节点前来查看打拆后的现场并测量,随后出具规划方案。
7.首次对橱柜尺寸实施测量;其余定制类能够预约上门(为期1天),①厨房水电图是由橱柜公司予以提供的,在拆改完成之前务必要拿到厨房水电图;②浴室柜、淋浴房等定制类的测量能够预约上门 。
8.清理垃圾(半天)
9.预定防盗门、窗(提前半个月到一个月)
最早订购厨卫厨卫用品,是为了精准尺寸,还能从另一角度反向推出插座数量、高度是否准确,以防后续留有遗憾。不过,所有预定产品此时先别搬回家,因为会很占地方 。
四、水电改造(2-3周)
要进行水电交底、定位,这预计需时1天 ,要把集合橱柜、空调、地暖、集成灶中央净水的相关厂家聚集起来 ,去确定其使用方式 ,还要明确摆放安装位置 ,之后一起开展水电定位工作 ,由厂家以及水电工来进行水电交底 ,交底时要用粉笔在墙上做好标注 ,标注要有图 ,并且这些图还要有序号 。
第二项,电路改造,时长一至两周,在完成电路改造之后,务必向施工方索要一份电路布置图,日后进行检修或者在墙上钉钉子的时候,以此防止电线被打坏。

3.水路改造(1-2周)
①走顶不走地
②施工前注意保护下水口
③做完改造后记得做水管打压测试
④避免开横槽,尤其是承重墙
4. 进行水电验收(为期1天),需检查管道有无出现网线不通的情况,查看漏电开关的安装是不是准确无误,还要对灯具进行试亮操作,并检验灯具的控制性能是不是处于良好状态。
5.进行挡水条的安装,这一过程需要半天时间。若能尽早安装,那么挡水条的底部便能被完全封起来。随后在开展防水工作之时,还能够顺势将淋雨挡水条的底部一同进行涂刷,如此一来就能够更有效地避免水的渗漏。
在墙体改造以及水电改造完成之后,铺设地暖最为适宜,而安装地暖需要三至七天时间,当地暖回填结束后,就绝对不可以再进行水电开槽操作了,不然的话就会对地暖造成破坏,墙体更不允许再进行改动了。

7.对窗户进行封闭、安装,这一过程需时1天,将窗框安装妥当,否则在瓦工进行贴砖操作时,便无法完成收口工作。
8.安装新风、中央空调(1-2天)
前期所做的测量方案,于水电完工之后呀,能够去安装新风以及中央空调了,新风和中央空调要尽可能同时进行安装呢。
9.购买水泥,购买砂浆,购买瓷砖,购买收边条,还要购买石材等,瓷砖要在装修之前就预先订好,要约定好交付的时间,瓦工开工的第一天就需要用到 。
10.购买地漏 铺瓷砖时让瓦工师傅安装地漏
11.防水处理(1-2天)
一,要薄涂且多次刷,横着刷加竖着刷加起来共刷二至三次,不可以出现砂眼以及气泡,二,防水最少得做到一点八米高 。

进行卫生间蓄水试验,时间要达到两天以上,也就是不低于48小时,之后要通知楼下住户,还要和物业齐心协力一起检查,防水这一方面要是做得不好,住起来会特别不方便,整改起来也会很麻烦,所以最好多去询问人家相关情况。
看累了,可以先领装修资料,存起来慢慢看!
https://xg.zhihu.com/plugin/af58ca96f66ae1fb4ddef523762581ad?BIZ=ECOMMERCE

五、瓦工阶段
预先向物业报备,将阳台封闭起来,封窗之时推荐采用断桥铝这种材质,认准带有ccc标志的玻璃会更具安全性,。
2.地面找平
3.补平墙面
4.补平拆除和做水电施工时挖出的孔洞
5.做地漏、门槛石

6.预排瓷砖
①如果有特殊铺贴,要提前排瓷砖
②铺贴瓷砖、地砖、踢脚线
③记得多预留3-5块,以防瓷砖破损
7.瓷砖验收 ①是水平、②是平整度、 ③是空鼓
8.门窗填缝
9. 包管,其一,记得预留检修口,旨在方便日后对管道进行维修;其二,对于那些对噪音十分在乎的情况,还需要额外增加噪音隔音棉。
10.安装防盗门

11.安装浴缸、洗手盆、蹲便器
①浴缸需要瓦工做靠边处理 ②蹲便器需要在铺砖之前做好
12.安装窗台石
13.煤气管道改线(1天)
①在瓷砖铺贴完成之后,于安装橱柜之前,要把燃气管道改线的工作给做好 ②需留意的是,存在一些地区是不允许进行管道改线操作的 。
14.购买好木工所需材料 准备好木材、饰面板等
15.买入户门(成品)
①一般门制作周期较长(30-50天),记得提前制作
②门的尺寸被确定好了之后,诸如门锁、门吸这类的门配件,也能够一同去把它们买来 。
③订木地板(提前至少10天)下一木工阶段会用到

测量厨房和卫生间吊顶开口所处位置以及孔径大小 ,对橱柜、定制家具再次进行尺寸测量 ,从而确认水槽的尺寸 。
六、木工阶段(1-2周)
1.美缝

2. 木工材料进入场地以及进行验收,时间段为半天,木材、饰面板进入场地之后,放置于具备通风条件、干燥的室内环境,同时要留意防止受潮 。
3.吊顶施工
4.饰面板安装 现场木工制作,如衣柜、玄关柜、书柜
5.安装窗帘盒
第6点讲的是安装门,其中室内门通常是在刷完漆以后才进行安装,然而要是现场有木工做隐形门的话,在这个环节就得安排现场做 。
7.木地板安装 需要等吊顶、内墙面、门窗安装好才能进行

木工验收,时间为半天,要留意缝隙情况,关注结构状况,查看有无破损之处,注意转角的地方,留意拼花的情形,关注钉眼等细节。
9.进行热水器、墙埋花洒的安装,①在进行排水电操作的时候,就需要预先将热水器的位置确定下;②对于热水器的安装而言,要先安装好热水器之后再去联系吊顶厂家,当吊顶师傅开展吊顶工作时,就会把热水器包在里面。
10.购买灯具
11.预先买好墙漆墙纸(提前15-20天)
七、油漆阶段(1-2周)
有一种情况是,漆工材料进入场地并且要进行验收,在这期间出现这么几件事,其一得留意材料好不好,环不环保,还得看是不是包装与生产日期没问题,其二呢得闻一闻乳胶漆有没有刺鼻的气味 。
2.墙面基层处理 尽可能保证墙面无浮尘、无浮土
3.进行刮腻子操作,①要求至少得刮两次,②每边腻子批刮之后的间隔时间需要在2小时以上,然而存在一些腻子是不可以间隔这么长时间的。
4.进行乳胶底漆的涂刷操作,乳胶底漆仅需涂刷一遍就行,要遵循一底、两面这样的原则,按照空间所具备的顺序予以涂刷。

5.往墙上贴壁纸施工员一般工资多少钱,对面漆进行涂刷,这两种操作都需要涂刷两遍以上,而且每一遍之间的间隔要在2至4小时以上,要严格遵循以上要求哟。
6.预先买下剩余的建材,像是开关插座、卫浴隔断、浴霸之类的,最好去列一张清单,依据空间区域展开排查,那些还没购买并且需要进行安装的硬装产品 。
八、安装阶段(一周+)
1.厨卫集成吊顶安装

2.橱柜+油烟机安装(地柜)
3.窗帘杆、晾衣架安装
4.开关插座安装
5.灯具安装
6.定制柜安装
7.马桶安装

8.垭口、窗套安装
9.安装完补漆(1天)
10. 开荒保洁,时长为一至两天,于硬装完结之后,家具家电入场之前开展,且最好是在窗帘安装之前予以完成。

九、软装阶段
有家具,有窗帘,有纱窗,还有所有家电以及装饰品,原则上是要依循先大件而后小件这样的顺序来进场的。
装饰品甚至可以入住后再慢慢添置。

十、准备入住阶段
1.通风去甲醛(至少三个月以上)
2.开通电视网络(1-2天)
3.开通燃气(半天)
末了,未曾领取资料的友人,务必得记着去领,这么做能帮你躲开八成的装修方面不好情况!
https://xg.zhihu.com/plugin/af58ca96f66ae1fb4ddef523762581ad?BIZ=ECOMMERCE

名师辅导
环球网校
建工网校
会计网校
新东方
医学教育
中小学学历