马上就要四六级考试了
9月批次的考试也是倒计时100多天
今天和大家讲讲
一、考试时间及安排
CET-4考试时间:
2022年6月11日,上午 9:00-11:20
CET-6考试时间:
2022年6月11日,下午15:00-17:25

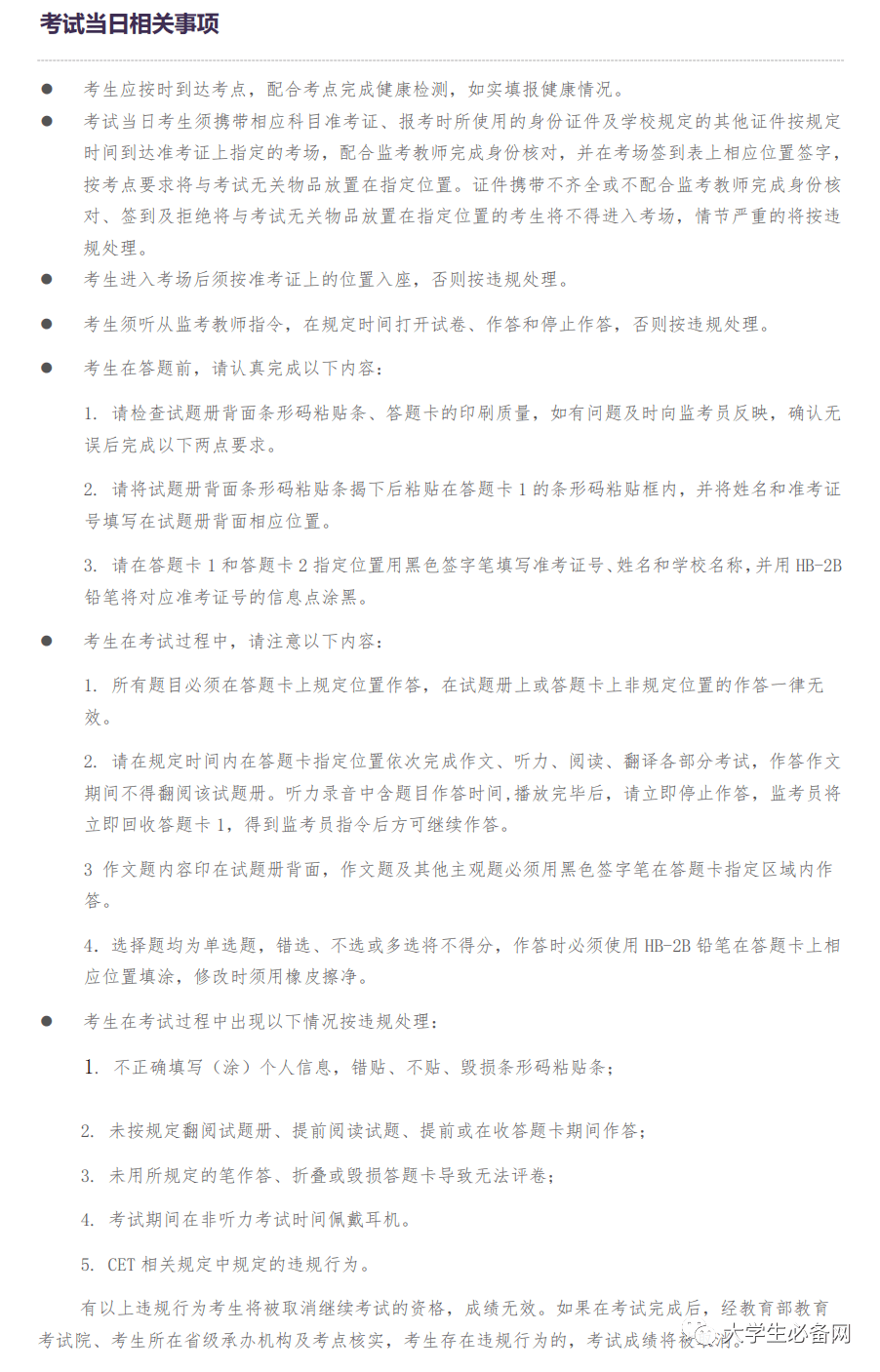
二、考试当日相关事项

三、考中注意事项
【考试时间、科目安排】

【调设备试音】
a. 开考前20分钟是试音时间。
四级试音时间是,八点四十分到九点整,那段时间范围内,六级试音时间则为,十四点四十分至十五点整。
进入考场坐定后,先调好耳机开始试音。
试音没问题后,等待发放答题卡和试卷。
【填涂个人信息】
9:00至9:10,监考老师会给考生发放试卷,答题卡,这期间会提醒考生填写个人信息,粘贴条形码。
拿到试卷而后,你将会发觉的是,试卷册的正面呈现着《敬告考生》 ,试卷册背面的上半部分乃是作文的要求六级考试流程时间安排,试卷册背面的下半部分则为个人信息填写的地方。
“b”,在听力结束之际,要立即上交那答题卡1,它是作文与听力的答题区域。至于答题卡2,它是用来作答阅读以及翻译的区域,等考试全部结束之时,再将这答题卡2上交 。
从上午9点开始,到9点10分这段时间,要求考生迅速去填写答题卡1,进行答题2,还要在试卷册背面上填写个人信息,涂好考号,并且要准确粘贴条形码。要是条形码粘贴位置有误,当撕下重粘时,千万千万别弄破答题卡或者试卷册。
【正确填涂答题卡】
答题卡1上面那些选择题,填涂的时候得均匀着涂;要是需要修改,那就必须用橡皮擦洁净,答题卡2上面的选择题同样如此,填涂得均匀些;要是要改,一定得拿橡皮擦干净 。
b.书写作文以及翻译的时候,要采用黑色的签字笔来书写;要是出现了错别字,那么可以使用斜线\把它划掉,或者用删除符号将其删掉,可千万别大片大片地涂黑。
对于答题卡1,也就是写作和听力这部分,务必要留意留意一定要提前填好个人信息,而且要确保作文卷面呈现出整洁的样子,必须得是整洁的状态。听力完成之后就要马上上交,听力在听的过程当中一边同步着进行涂抹答案,千万不要一直等着挨到最后才去涂 。
d.供阅读以及翻译部分作答的答题卡2,务必得仔细留意题目序号,以防涂错后再次认真核对书写工整,针对翻译题部分要保证书写工整。
e.所有题目,都得在答题卡上规定的位置去作答六级考试流程时间安排,在试题册上,或者在答题卡上非规定的位置作答,那统统都是无效的。
四、考试内容、考试流程、成绩发布
1、英语科目考试内容
【CET4 考试内容】
满分710分,写作占106.5分;听力占248.5分;阅读占248.5;翻译占106.5分 。

【CET6 考试内容】
710分满分=写作106.5分+听力248.5分+阅读248.5分+翻译106.5分

2、考试模拟流程
【四级考试时间安排】
8 :30——9:00 考生入场(迟到考生禁止入场)
8 :40——9:00 试音时间
九点,到九点十分这段时间,会发放答题卡一、答题卡二以及试题册,在听力开始之前,试题册是不被允许进行翻阅的 。
9 :10——9:40 写作部分,作文题目在试题册背面
9 :40——10:05 听力部分
10:05——10:10 收答题卡1(期间不允许答题)
10:10——11:20 其他部分
11:20全部考试结束,收答题卡2及试题册
【六级考试时间安排】
14:30——15:00 考生入场(迟到考生禁止入场)
14:40——15:00 试音时间
在15:00的时候,开始发放答题卡1、2以及试题册,一直持续到15:10,在听力考试开始之前,试题册是不被允许翻阅的。
15:10——15:40 写作部分,作文题目在试题册背面
15:40——16:10 听力部分
16:10——16:15 收答题卡1(期间不允许答题)
16:15——17:25 其他部分
17:25全部考试结束,收答题卡2及试题册
(以上考试流程 仅供参考,具体考试流程以实考为准。)
3、成绩查询
本次考试成绩计划于 2022 年 8 月底发布

附:常见问题
问题1:成绩报告单丢失了可以补办吗?
参加2005年6月及以后各次该项考试的考生,若CET成绩报告单遗失或者损毁了不能补发,可登录全国大学英语四、六级其中文网站 (cet.neea.edu.cn)经由自己操作办理成绩证明,此成绩证明和CET成绩报告单具备一样的效力。
问题2:可否对以往成绩进行查询
当下,我中心现已开启历史成绩查询这项服务,其查询涵盖范围是,2005年6月以及这之后的各回次考试当中,英语四级、英语六级成绩报告单,还有日语四级、日语六级成绩报告单,以及德语四级、德语六级成绩报告单,再加上俄语四级、俄语六级成绩报告单,另外还有法语四级证书的相关信息。
查询网址
呀,这是一个网址链接,它是由这样一串字符构成的,http://cjcx.neea.edu.cn/html1/folder/20051/1156-1.htm !

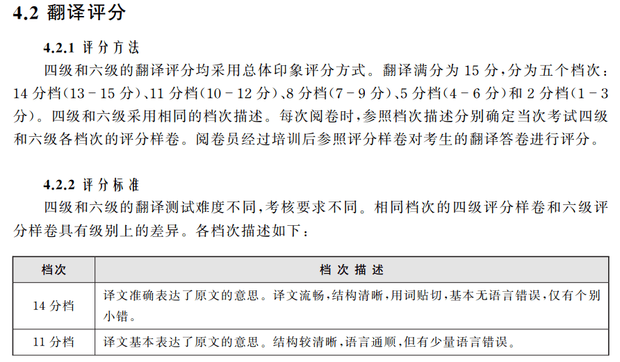
五、评分标准、分数解释
全国大学英语四六级考试大纲作文、翻译评分标准


全国大学英语四六级考试大纲分数解释:

名师辅导
环球网校
建工网校
会计网校
新东方
医学教育
中小学学历