近日,
城阳区、西海岸新区、
胶州市、平度市
发布普通高中招生录取分数线,
家长和考生朋友们看过来~
城阳区




西海岸新区
自主招生批各校录取分数线


普通班批各校录取分数线


艺术体育特长生批各校录取分数线



胶州市
胶州一中、实验中学
文化课录取分数线是297分,在考了297分的考生里面泰安中考录取分数线,语文和数学两门科目的总分最低是196分 。
领军班录取分数线为313.5分,在考了313.5分的考生里,语文和数学的总分最低是202.5分 。
体育特长生一类录取线:432.5分(含专业成绩);
自主招生一中美术录取线:379.5分(含专业成绩);
一中声乐录取线:386.97分(含专业成绩);
一中器乐录取线:411.83分(含专业成绩);
一中体育特长生二类录取线:63.8分(体育成绩);
实验中学美术录取线:390分(含专业成绩);
实验中学体育特长生二类录取线:68.84分(体育成绩)。
胶州二中
高考文化课程录取分数线为二七百七十六点五分,在这些考了二七百七十六点五分的考生之中,语文与数学两门学科的总分数最低是一百七十四点五分 。
上合班的录取分数线是297.5分,在那些成绩为297.5分的考生里面,语文和数学两门学科的总分数最低的是189分 。
俄语班录取线:语数两科总分最低192.5分;
体育特长生一类录取线:398.5分(含专业成绩);
自主招生美术录取线:342分(含专业成绩);
舞蹈录取线:309.67分(含专业成绩);
声乐录取线:315.83分(含专业成绩);
器乐录取线:348.67分(含专业成绩);
体育特长生二类录取线:69.43分(体育成绩)。
胶州三中
文化课录取分数线是257分,在达到257分的考生里面,语文和数学两门课程的总分最低是173分 。
符合调剂要求的录取分数线是290分,在得了290分的考生里面,语文和数学这两门学科的总分,其最低分数为192.5分 。
创新班录取分数线是288.5分,在288.5分的这些考生里面,数学和英语两门学科的总分最低是201.5分 。
体育特长生一类录取线:400.5分(含专业成绩);
自主招生美术录取线:320分(含专业成绩);
舞蹈录取线:344.45分(含专业成绩);
声乐录取线:339.33分(含专业成绩);
器乐录取线:321.33分(含专业成绩);
播音主持录取线:355.35分(含专业成绩);
书法录取线:312分(含专业成绩);
体育特长生二类录取线:82.25分(体育成绩)。
胶州四中
被文化课录取的分数线为,257分,在这些考了257分的考生里头,语文和数学两门学科加起来的总分,最低是167.5分 。
用于调整录取的分数线是267分,在那些考了267分的考生里面,语文和数学两门科目的总分数最低的是168分 。
航空班录取分数线是,男生为282.5分,这其中包含综合素质测试成绩泰安中考录取分数线,女生是282分,该分数内同样含有综合素质测试成绩 。
体育特长生一类录取线:355分(含专业成绩);
自主招生美术录取线:317分(含专业成绩);
器乐录取线:264分(含专业成绩);
声乐录取线:292.33分(含专业成绩);
航模竞技类录取线:55分(航模竞技成绩);
体育特长生二类录取线:59.79分(体育成绩)。
民办普通高中文化课录取控制线:90分。
综合高中班领航计划实验班录取线:222分;
将综合高中普通班录取线设定为213.5分,在达到213.5分的这些考生里面,语数总分最低要求是147分 。
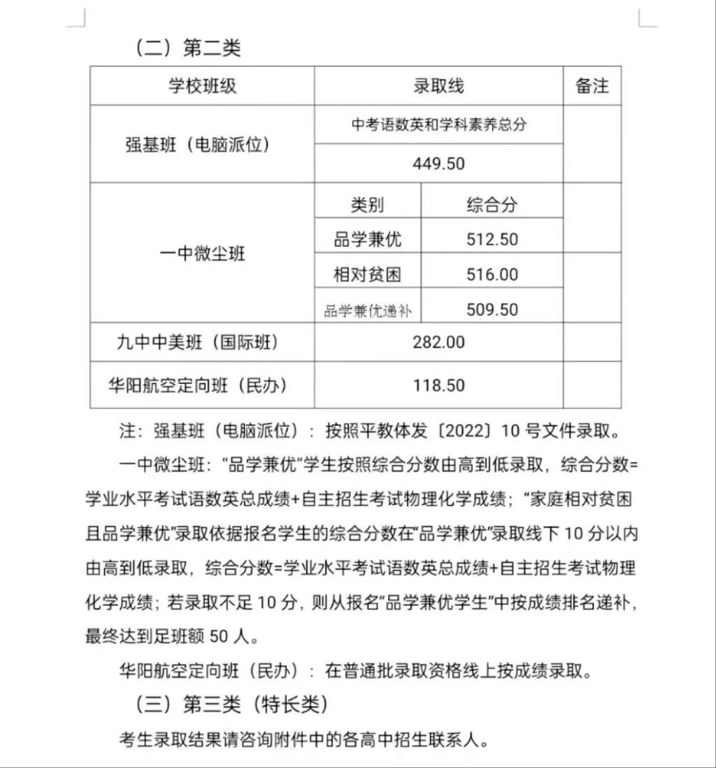
平度市




>>>相关链接: 往期内容
名师辅导
环球网校
建工网校
会计网校
新东方
医学教育
中小学学历