2021年平顶山市中招控制线
为了让高中生源得以均衡,避免志愿出现过度偏差的情形,在今年,我市针对中招,首次去设立统招批次正录取投档上线的分数线。
一、市直及石龙区考区统招正录投档线
统招一批次正录投档线580分
统招二批次正录投档线460分
二、普通高中录取最低分数线
秉持普职招生比例大体相当这一原则,在2021年之际,平顶山市各个考区的最低录取控制分数线分别是,市直考区为350分,石龙区考区是350分,叶县考区为360分,宝丰县考区是360分,舞钢市考区为360分,鲁山县考区是420分光,郏县考区为420分。
各普通高中被严禁录取那些低于最低分数线的考生,那些被低于最低分数线录取的考生,市教体局对于他们一律不办理普通高中学籍。
2021年新乡市中招控制线
2021年,市区高中录取存在最低控制线,其中,普通类为387分,艺术类是310分,体育类为248分。
具有上高中资格的考生,是分数线高于高中录取最低控制线(建档线)的那群,此线乃考生迈入高中的最低门槛。考生能否被高中录取,取决于各高中录取分数线,望考生以及家长正确看待此问题,并非所有过该分数线的考生都能成功进入高中。2020年未将体育与实验的分数计算在内,今年参考时则需加上体育和实验的分数。

鹤壁
2020年鹤壁市普通高中最低控制分数线: 208分。

济源
济源最低录取控制分数线为 323分。
济源一中,济源高级中学,济源四中的分配生,最低控制分数线是,490.5分。
六所普通高中统招分数线分别为:
济源一中:561.6分
济源高级中学:539.1分
济源四中:474.6分
济源五中:374分
济源六中:418.3分
济源英才学校:463.1分
南阳

邓州:
商丘

许昌
提前批投档情况(下图中,三高体育舞蹈应为文化成绩排序)


许昌高中

许昌实验中学

许昌二高

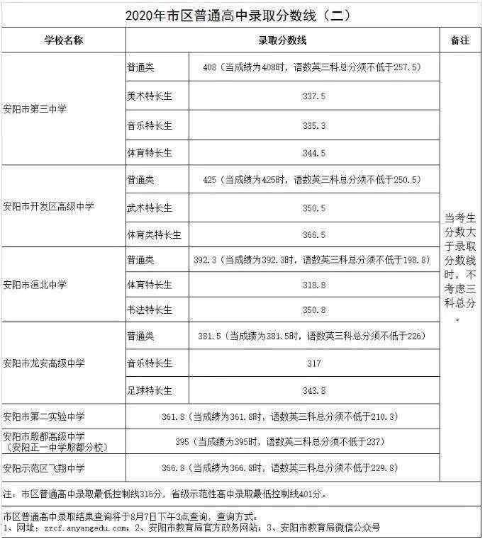
安阳
市区普通高中录取最低控制分数线 316分;
市区省级示范性高中录取最低控制分数线 401分。



濮阳
市直普通高中录取分数线

油田高中录取分数线

油田初中分配生分数线

濮阳范县
2020年高一新生交费报到通知
(请在范县一中网站查询录取结果)
一、在范县参加中招考试的考生
8月8日上午,中招成绩大于或等于564分的考生属于统招生,要交纳本学期学费600元,还要交纳书籍资料费1250元,此费用多退少补 ,另外还要交纳住宿费150元,这些费用共计2000元。交费的地点是范县一中报告厅。
2,8月8日的下午,由范县教育局所确定的县直和各乡镇中学的分配生,后附各初中毕业学校分配生分数线,需交纳本学期学费600元,书籍资料费1250元,此费用多退少补,住宿费150元,总计2000元。交费的地点为范县一中报告厅。
首先,3、8月8日至9日这个时间段内,存在这样一批学生,564分大于中招成绩且中招成绩大于或等于360分,这批学生是非统招生以及非分配生,他们在卓越中学就读,要注册卓越中学的学籍,然后按照分数段进行交费报到,具体安排如下:
该收费标准是针对2020至2021学年第一学期的,此后,对于本届在校学生,每到下一个学期进行交费时,会依据上一个学期期末考试成绩的排名,将此作为标准来施行动态收费。
交费地点:范县卓越中学办公楼一楼报告厅。
上述考生,需持准考证,以及文化考试座号通知单,携带应缴纳的全部费用,在规定的时间之内,前往学校进行交费报到,进而领取“入学通知书”。要是无故不按照期限报到的人员,将会被取消报到资格。
二、未在范县参加中招考试的考生
1、参加河南省中招考试的考生
初中毕业升学考试成绩大于或等于四百六十四分(不包含生物地理分数),且没有在范县参加初中毕业升学考试的考生,会在范县第一中学就读,需要缴纳本学期学费六百块钱、书籍资料费一千二百五十块钱(多退少补)、住宿费一百五十块钱,总计两千块钱。
当考生中招成绩,大于464分压,且大于等于280分(这里不包含生物地理分),同时该考生并未在范县参加中招考试,而是在范县卓越中学就读时宝丰县一高录取分数线,那么加100分后,要按照卓越中学的收费标准来交费。
请上述考生,拿着准考证,带着身份证,备好三张二寸近期免冠半身照片,带上应交的全部费用,在2020年8月13日至8月15日期间,前往范县一中段君毅图书馆二楼小会议室去交费报到,领取“入学通知书”。我校不负责进行学籍注册,考生需要在参加中招考试的市县去注册学籍,入校学习一学期之后可以转入,也能够回学籍注册地参加高考。详细的事宜,可以来学校进行咨询。
2、参加外省中招考试的考生交费及录取办法待研究后另行通知。
三、其他事宜
入学之后,学校会对新生逐个展开审查,一旦查出来有着成绩虚假的情况(当中涵盖政策性加分情况),又或者是存在冒名顶替上学的人,退学但不会退费。
2、鉴于严肃招生秩序以及维护学校纪律的考量,对于那些中途随意退学的学生,还有因严重违纪情况而被开除的学生,原则上是不会给予退费处理的。
洛阳
市区





栾川:
一、各学校招生计划及录取分数线:
1、栾川县第一高级中学,它是省级示范性高中,其统招生计划为1300人贝语网校,录取分数线是462.5分,这里的462.5分包含分配生的分数线得分情况。
2、栾川县有一所民办朝阳中学,它依据河南省民办高中学校的招生政策,会在洛阳市内县外进行招生宝丰县一高录取分数线,招生人数是160人 ,它还会面向栾川县进行招生,招生人数为220人,其录取分数线是449分。
3、栾川县实验高中:招生570人,录取分数线410分。
4、栾川县第二高中:招生70人,录取分数线280分。
5、栾川县中等职业学校,其招生人数为1500人,由于各个专业的具体情形存在差异,所以并未设定具体的分数线,而是依据考生的志愿以及成绩进行择优录取。
二、招生录取规则:
按照考生自愿、分数优先的原则,按批次、按时间录取:
1、栾川一高8月10日录取。
2、栾川县,民办朝阳中学,于8月11日进行录取工作。当在该当日依照招生计划未能录满名额时,能够再次降低分数进行投档操作,如果这样仍存在未录满情况,便会在8月12日持续开展录取工作,一直到招生计划达成录满状态才会停止。
3、栾川县实验高中,以及栾川县第二高中,这两所学校都是在8月13日进行录取。要是在当日并没有录满,那么就能够进行降分投档,之后在8月14日进而继续录取,这样子一直持续到招生计划录满才会停止。
4、栾川县中等职业学校,于8月13日起始录取,一直持续到8月20日终止,按照不同专业依据择优原则录满才停止。
漯河
今年,漯河高中面向全省进行录取的宏志班,其录取学生人数为50人,该宏志班最低分数是453分;漯河高中面向全省录取的中韩国际班,录取学生数量为120人,此中韩国际班最低录取分数线是322分。
部分省级示范性高中统招正取生分数线:
漯河高中 492分
漯河实验高中 401分
漯河四高 433分
漯河五高 446分
舞阳一高 435分
临颍一高 469分
原则上,省级示范性高中有其最低录取控制分数线,此分数线为370分,其他普通高中这同样存在录取最低控制分数线,是260分,并且特长生录取也有最低控制分数线,该分数线是200分。
三门峡
市区


灵宝
高中录取最低控制线: 235分。

渑池县:
具有渑池高中招生情况,其在三门峡市提前批次的录取分数线为484 ,而在渑池县统招批次的录取分数线是362.5。
渑池二高:324.5(渑池县统招批次)

信阳


淮滨县高级中学统招生录取分数线:453分
驻马店
泌阳县第一高级中学:
1、统招生录取分数线: 480分(含480分,下同)。
2、分配生分数控制线: 440分。
3、补录生分数控制线: 456分。
泌阳县第二高级中学:
录取控制最低分数线: 总分374分。
泌阳中学(高中部):
通过统招方式所确定的分数,其总分是300分 ,在这300分及300分以上的学生 ,要依据来到我校进行注册报到的先后顺序 ,还有志愿情况 ,按照择优录取的原则进行录取操作 ,直至达到所设定数量上限报满之后就停止。
上蔡二高:
正取生: 400分
分配生: 370分
上蔡万象中学:
正取生: 340分
上蔡北大公学:
正取生: 330分
平舆

周口
郸城县2020年普通高中最低录取分数线为 335分。
郸城一高:499分
郸城二高:445分
郸城三高:355分
郸城希望高中:335分
郸城才源高中:400分
郸城实验高中:335分
郸城一中:460分
郸城英才学校高中部:335分
周口市沈丘县
沈丘一高424分
沈丘二高366分
县直高中340分
醒民高中303分
沈丘三高303分
周口市鹿邑县:

新乡
2020年新乡市普通高中提前批(实验班)录取分数线
河师大附中市级宏志班:480分
市外国语学校(一中东校区)创新实验班:514分
市第二中学创新实验班:514.5分
市铁路高级中学创新实验班 :505分
市第七中学俄语实验班:405.5分
平原外国语学校未来教育实验班:486.5分
2020年,新乡市区,普通高中,第一批录取分数线,已然划定,此刻面向社会进行公布。
新乡市第一中学 539分
河南师范大学附属中学 547分
新乡市外国语学校(一中东校区) 506.5分
新乡市第二中学 494分
新乡市铁路高级中学 483.5分
2020年,新乡市区高中录取那最低的控制线已然被划定,此刻正面向社会进行公布。
普通类:236分
艺术类:189分
体育类:161分
开封
2020开封市普通高中最低录取控制分数线为310分。
兰考县第一高级中学

平顶山
7月31日,平顶山市教育体育局发布有关消息,依据普职招生比例大体相当这一要求,在市教育体育局的统一指导之下,我市各个考区的普通高中最低录取控制分数线被划定了。
市直考区 245分
石龙区考区245分
叶县考区 260分
宝丰县考区 260分
舞钢市考区 235分
鲁山县考区 285分
郏县考区 285分

焦作
在2020年,焦作市的公办普通高中,其最低录取控制分数线是315分,而民办普通高中的最低录取控制分数线为270分。那些分数在270分以下的考生,是不能被普通高中录取的,这些考生可以选择前往职业类学校去就读。
在焦作市,二零一九年的时候,公办普通高中的最低录取控制分数线是三百九十分,民办普通高中的最低录取控制分数线是三百六十分。
即是说,今年焦作市公办普通高中之中,最低录取控制线出现了下降情况,下降幅度为75分,而民办普通高中这里,最低录取控制分数线也有下降,下降了90分!
郑州登封
1、登封市普通高中招生最低录取控制分数线 270分。
2、作为公办普通高中的登封市第一高级中学,以及登封市实验高级中学,还有登封市嵩阳高级中学,再加上登封市外国语高级中学,它们的统一录取控制分数线是376分。
名师辅导
环球网校
建工网校
会计网校
新东方
医学教育
中小学学历