免费试听
#每日一背
95个

同志们好,我是佳佳小师妹!
22年那场备考之战已然拉开了开始的帷幕,在公众号那儿,有着2022年首个一档学习类型的栏目,它叫做《每日一背》,现在它来了!
每周一到周四,佳佳将把一建当天考点列成表格。
周二、周四发放实务科目,周一、周三发放公共科目,以使大家交替着进行学习。跟随栏目前行,你会将历年百分之八十的重要考点完全掌握。

每掌握1个考点,给你标注1个标记,每天5分钟,使得学习增进效率且增添趣味~
那让我们从今天开始按计划备考吧!
周四
《每日一背》
12.23
建筑
结构工程的耐久性

结构设计作用(荷载)

市政
城镇道路路基施工技术

机电
电动机的分类和性能

变压器的分类和性能

公路
路基雨期施工

路基冬期施工

水利
工程地质与水文地质条件及分析

土质基坑工程地质问题分析

成绩
恭喜你呀!你已然积累着学会了,十二个建筑考点,九个市政考点,十二个机电考点,十二个公路考点,十二个水利考点,继续加油哟!
已完成
12%

【考点】 结构工程的耐久性
一、建筑结构耐久性的含义
所谓结构的耐久性,是指这样一种能力,即结构处于规定的工作环境里,处于预期的使用年限之中,且在正常维护条件之下,不需要进行大修就能完成预定功能。
二、结构设计使用年限
建筑结构的设计使用年限,是设计所规定的一个时期,在这个时期之内,只要正常维修,也就是不需要进行大修,就能够达成预定功能,换而言之,就是房屋建筑在正常设计,以及正常施工,还有正常使用与维护之下,所应该达到的使用年限,具体分类可见下表。
结构设计使用年限表如下:

三、混凝土结构耐久性的环境类别

四、混凝土结构耐久性要求
1.混凝土最低强度等级

2.一般环境中混凝土材料与钢筋最小保护层厚度
(1)大截面混凝土墩柱,在增大混凝土保护层厚度的情形下,其混凝土强度等级能够降低不过降低幅度不可超出两个强度等级,并且对于设计使用年限是100年以及50年的构件,其强度等级不应当低于C25以及C20。
(2)构件为直接接触土体浇筑而成,该构件的混凝土保护层存在一定厚度要求,这份厚度要求数值是不应小于70mm。
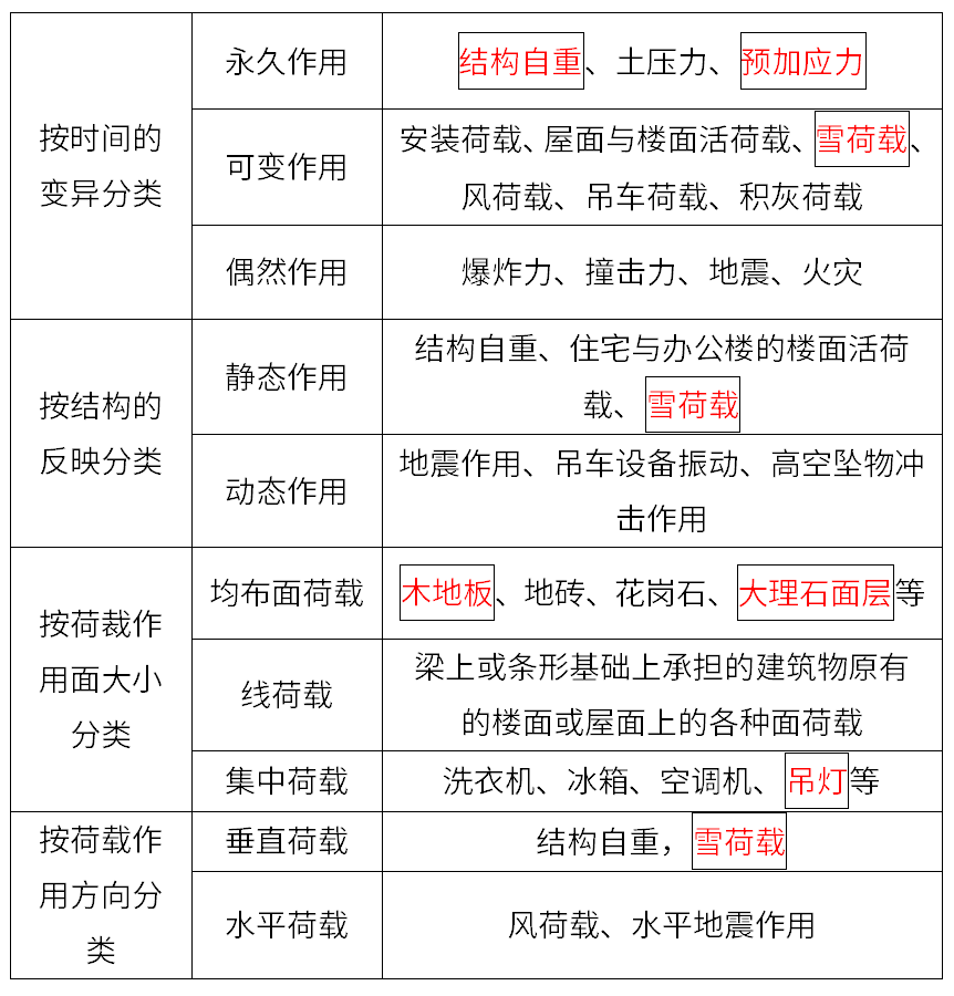
【考点】结构设计作用(荷载)
一、荷载的分类

二、装修对结构的影响及对策
1.进行装修之际,不可以自行去改变原本的建筑使用功能。要是存在必要进行改变的情形的话,那么应当去取得原来设计单位所给予的许可。
2.于楼面以及屋面开展装修工作之际,新出现的装修构造做法所生成的荷载数值,不得超出原本建筑装修构造做法的荷载数值。要是超出了,那么就应当针对楼盖以及屋盖结构的承载能力展开分析计算,将其控制在允许的范围之内。
3.进行装修施工时,不被允许于原有承重结构构件之上开洞凿孔,以此来降低结构构件的承载能力。要是确实有需如此,那么应当经由原设计单位出具的书面有效文件予以许可,之后才能够展开施工。
4.进行装修之际,不可以自行拆除任何承重构件,也不能够改变结构的承重体系,并且绝对不能自行设置夹层或者增加楼层。要是必须增加面积,那么使用方应当委托原设计单位或者具备相应资质的设计单位来进行设计。而改建结构的施工同样必须具备相应的施工资质。
5.执行装修施工操作期间,是不被允许于建筑内部楼面上去堆放数量众多的诸如水泥、砂石这类建筑材料的,否则会致使结构遭受破坏。
6.在装修施工时,应注意建筑结构变形缝的维护:
①变形缝间的模板和杂物应该清除干净确保结构的自由变形。
②沉降缝如今常常运用后浇带的处理办法来处理沉降差异的问题,然而有时候依旧会出现微小的沉降差,为了避免装修出现开裂的情况,最好还是设置缝隙。
③防震缝的宽度,要满足这样的要求,即相邻结构单元可能出现方向相反的振动,并且不会因此相撞。在房屋高度处于15m以下的情况下,其宽度同样不可以小于5cm。
建筑结构变形缝那儿的装修构造,得一定要满足建筑结构单元自身开展自由变形的需求哦,这样才能防止结构遭到破坏呀。

【考点】城镇道路路基施工技术
一、原地面处理(基底处理与基底检测)

【口诀:清、填、坡、压】
1.排除原地面积水,清除树根、杂草、淤泥等。
2.应妥善处理坟坑、井穴,并分层填实至原基面高。
3.如果填方段的地面坡度比1:5还要陡,那么就得修成台阶的样子,每一级台阶的宽度不能小于1.0m,而且顶面要朝着里面倾斜。
二、路基试验段
1.填土路基
在正式开展路基压实工作之前呀,如果具备相关条件呢应当去做试验段,以此来获取路基或者基层施工环节相干的技术参数,具体有这么一些方面:其一呢要确定路基预沉量的值;其二要合理地挑选压实机具;其三要确定压实的遍数;其四要确定每层那种虚铺状的厚度;其五要去选择压实的方式。【口诀:沉积是变厚的方式】。
预沉量值,也就是路基完工之后那份长期的沉降量,路基填方的高度,得按照设计标高去增加这个预沉量值,还应当和建设单位、监理工程师以及设计单位一起共同去商定然后予以确认。
2.石方路基
所属相关技术参数包含,松铺的厚度,机械方面的组合,压实的速度一级建造师机电,压实的遍数,以及沉降差等等。【有着这样的口诀:松械速遍差】。
三、分层填筑
(一)划线、运输、卸土

(二)填筑要求
1.性质不同的填料,应分类、分层填筑,不得混合。
【补充】透水性较大的土壤边坡不宜被透水性较小的土壤所覆盖。
正确方案:

错误方案:

2.石方路基进行填筑活动时,首先要对边部实施码砌操作起步网校,之后接着按照逐层的方式,以水平状态展开石料的填筑行为。在石方路基所涵盖的范围以内,靠近管线以及构筑物四周的那些沟槽,适宜采用土料来进行回填工作。
3.应当分层开展填土工作,对于受潮湿以及冻融影响相对较小的土壤而言,要填于路基的上部位置,当下层填土达到合格标准之后,才能够开展上层的填筑作业,路基填土的宽度在每一侧都应当比设计宽度宽出500mm。
四、填筑层整平与质量初检

1.质量初检:铺筑层厚度、铺筑层宽度、路基含水量。
2.于过湿之土进行翻松操作,接着使其晾干,又或者针对过干之土均匀地添加水分,最终令其含水量处于接近最佳含水量的范围之中。
五、压实作业要点

1.压实方法:按照作用原理可以分为静压压实、振动压实及夯实。
2.压实机械
(1)填土:最后碾压应采用不小于12t级压路机。
(2)进行填石作业时,所用到的设备有,12t以上的振动压路机,25t以上的轮胎压路机,以及2.5t的夯锤。

3.压实作业通用原则
(1)开始时要轻点而后加重,起始要安静随后振动,起初要低些而后变高,开始要慢些随后加快,轮印相互重叠,压路机的最快行驶速度不适合超过每小时4千米。
(2)应开始进行碾压,此碾压方向要从路基边缘朝着中央而去,压路机机轮的外缘距离路基的边的长度,应该保持住安全所需的距离。
两侧向中心碾压,适用于直线和不设超高的平曲线段,设超高的平曲线段,则需内侧向外侧碾压。

(4)在那些无法被碾压到的部位之上,应当选用小型夯压机来进行夯实操作,以此避免出现漏夯的情况,夯击的时候覆盖的面积要重叠四分之一到三分之一。(针对人工夯实而言,其虚铺的厚度应当小于二百毫米)
4.填筑路基下管道的回填与压实

(1)管顶以上500mm范围内应采用轻型压实机具。
(2)结构顶面到路床有覆土厚度,其数值,如果没超过500mm,那么就要采用管道结构加固的方式;要是处于500mm至800mm这个区间,那么在进行压实的时候要采取保护措施。
(3)填石路堤范围内管线、构筑物四周的沟槽宜回填土料。
六、质量检验与整修成型

1.检验项目
主控项目包含压实度,其检测方法有环刀法、灌砂法或灌水法,每1000㎡、每层需抽检3点,弯沉值采用弯沉仪检测,精确到0.01mm,每车道、每隔20m要测一点,回弹弯沉越大,承载能力就越小。
关于石方路基,其主控项目包含压实密度以及沉降差,沉降差是通过水准仪测量得出的;而一般项目则涵盖路床纵断高程、中线偏位、平整度、宽度、横坡以及路堤边坡等方面的要求。

环刀法适用于细粒土及无机结合料稳定细粒土

灌砂法适用于土路基,不宜用于填石路堤等大空隙材料
2.合格标准
土基与路基压实质量标准


【考点】电动机的分类和性能
一、电动机的分类
1.从结构以及工作原理方面来进行划分的话,存在着交流同步电动机,还有交流异步电动机,另外还有直流电动机。
2.按工作电源分有直流电动机、交流电动机。
3.按用途分有驱动用电动机、控制用电动机。

二、电动机的性能
1.直流电动机
有着较大的启动转矩,具备良好的启动性能、制动性能,能在较宽的范围里实现平滑调速,拥有优越的性能,还有较强的过载表现。
2.同步电动机
具有转速和电源频率保持严格同步这样一种特性,也就是,若电源频率维持恒定,那么同步电动机的转速就会绝对不会发生改变。
3.异步电动机
现代生产和生活中使用最广泛的一种电动机。
它具备这样的优点,结构是简单的,制造起来是容易的,价格是低廉的,运行是可靠的,使用维护是方便的,坚固且耐用,重量比较轻。
存在一种直流电动机,它具备较大的启动转矩,有着在较宽范围内实现平滑调速的优越性能,同时还拥有良好的启、制动性能,更具备较强的过载性能。
同步电动机,具备转速和电源频率保持严格同步的特性,也就是说,只要电源频率维持恒定,同步电动机的转速便绝对不会改变。
用途最为广泛的异步电动机,具备这样的优点,那个优点是,它拥有结构简单的特性,它有着制造容易的特性,它具有价格低廉的特性,它有着运行可靠的特性,它具备使用维护方便的特性,它拥有坚固耐用的特性以及它有着重量轻的特性。
【考点】变压器的分类和性能
一、变压器的分类
变压器是输送交流电时所使用的一种变换电压和变换电流的设备。

从用途方面进行分类,有电力变压器,还有电炉变压器,并且有整流变压器,包括工频试验变压器,以及矿用变压器,另外还有电抗器,再有调压变压器,还有互感器。
按相数分类:单相变压器、三相变压器
按冷却介质分类:油浸式、干式、充气式变压器
按照冷却方式来进行分类,有自冷的变压器,其中包含干式的以及油浸式的,还有蒸发冷却的变压器,这种蒸发冷却变压器是氟化物的。
二、变压器的性能
变压器具备这样一些性能参数,有工作频率一级建造师机电,有额定功率,有额定电压,有电压比,有效率,有空载电流,有空载损耗,有绝缘电阻。


【考点】路基雨期施工
1.地段选择
存在可以进行施工的情况,这种情况处于丘陵地区,还有山岭地区,在这些地区存在砂类土,存在碎砾石,存在岩石地段,同时还有作为路堑的弃方地段。
应避免施工于,重黏土所在区域,膨胀土所在区域,以及盐渍土地位点段;还应避开,平原地区当中,排水存有困难的地段。
2.雨期施工前的准备工作
(1)针对所挑选的雨期施工区域,展开详尽的现场调查探究,基于实际情况筹备推行性的雨期施工组织安排,这些都是需要进行的,并且还要编制相应计划。
(2)应修建施工便道并保持晴雨畅通。
(3)住处所在之地,存放货物的库房,车辆以及机具停放的场地,生产所使用的设施,都应当设置在最高洪水位往上的地点,或者是地势较高之处,并且应当距离泥石流经过之地所形成的沟槽冲积堆有必定的安全距离。
(4)应当去修建临时的排水设施,以此做到保证在雨期进行作业的场地不会处于被洪水淹没的状态,并且能够及时地将地面水排除出去。
(5)应储备足够的工程材料和生活物资。
3.雨期填筑路堤
(1)填料:透水性好的碎石土、卵石土、砂砾、石方碎渣和砂类土等。
(2)每一填筑层表面应做成2%~4%的双向路拱横坡以利于排水。
(3)应分层填筑,并及时碾压。
4.雨期开挖路堑
(1)边坡不适合一次性挖掘到设计坡面,应当预留一定厚度的覆盖层,等待雨期过去之后,再将其修整到设计坡面。
(2)当挖掘到距离路床顶面还有三百毫米到五百毫米的范围时,停止进行深挖操作,并且在道路两侧分别设置用于排水的沟渠。
(3)开挖岩石路基,炮眼宜水平设置。
【考点】路基冬期施工
在处于季节性冻土的区域中,当昼夜的平均温度处于零下3℃以下,并且这种情况持续达到10天以上,又或者,虽然昼夜平均温度是在零下3℃以上,然而冻土却并未完全消融的时候,都应当依照冬期施工来进行处理。
1.可冬期施工的项目
(1)泥沼地带,河湖冻结到一定深度之后,要是需要进行换土,那么可以趁着冻结期,挖去原地面的那些软土,还有淤泥层,然后换填合格的其他填料。
(2)含水率高的流动土质、流沙地段的路堑可利用冻结期开挖。
(3)在河滩这个特殊地段,能够凭借冬期时水位处于较低状态的特点,去开展开挖基坑的作业,以此来修建防护工程,然而,必须要采取进行加温以及保温的相关措施,同时还要留意做好养护工作。
(4)岩石地段的路堑或半填半挖地段,可进行开挖作业。
2.不宜冬期施工的项目
(1)高速公路的土质路堤,不宜进行冬期施工,一级公路的土质路堤,不宜进行冬期施工,地质不良的公路路堤,不宜进行冬期施工。
(2)铲除原地面的草皮、挖掘填方地段的台阶。
(3)整修路基边坡。
(4)在河滩低洼地带将被水淹的填土路堤。
3.不得冬期施工的项目
半填半挖地段,填挖交界处,在土质路堤路床以下1m范围内,不得在冬期进行施工。
4.冬期填筑路堤
(1)填土所用材料为,具有良好透水性且未冻结的砂类土,还有碎石,以及卵石土和石渣等,而含水率大的黏质土是不可以被使用的。
(2)按照横断面的整个宽度进行平填,每层的疏松铺筑厚度必须依照正常施工的情况减少百分之二十至百分之三十,并且最大的疏松铺筑厚度不可以超过三百毫米,当天进行填土的情况下应当在当天完成碾压。
(3)当填筑高程距路床底面1m时,碾压密实后停止填筑。
(4)冬期过后应对填方路堤进行补充压实。
5.冬期挖方路基
(1)边坡不得一次挖到设计线。
(2)挖至路床顶面以上1m时,完成临时排水沟后,应停止开挖。
6.冬期施工开挖路堑表层冻土的方法
出现深度在1m以上的情况时,采用爆破冻土法,出现深度在1m以下的情况时,采用机械破冻法 ,而出现较薄且面积不大的情况,则采用人工破冻法。

【考点】工程地质与水文地质条件及分析
一、地质构造及地震
地球内部动力致使组成岩石圈物质产生机械运动,进而遗留下来的形态,被称作地质构造,它是构造运动于岩石圈所留下的行迹。
按构造形态划分,地质构造具有三种类型,分别是倾斜构造,褶皱构造以及断裂构造。断裂构造又能分成三类,即节理,劈理以及断层。
天然地震、人工地震这两类地震,一般是这样划分的。天然地震按成因又能分为构造地震、火山地震、陷落地震。人工地震呀,指的是由人类活动诱发产生的地面地震,像爆破、陨石坠落、水库蓄水等这些情况引发的地震。
二、边坡的工程地质条件分析
1.边坡变形破坏的类型和特征
常见的边坡变形破坏之中,主要存在松弛张裂、蠕变:以及崩塌滑坡这四种,截然不同互有差异的类型,泥石流同样也是属于一种边坡破坏的类型范畴之内的,滑坡呢它还是分布最为广泛,危害程度也是最为巨大的其中一种。

2.影响边坡稳定的因素
①地形地貌条件的影响;
②岩土类型和性质的影响;
③地质构造和岩体结构的影响;
④水的影响;
⑤其他因素的影响,包括风化因素、人工挖掘、振动、地震等。
【考点】土质基坑工程地质问题分析

1.从事土质基坑工程时,所涉及的地质问题主要把其范畴限定于两个方面,一方面是关乎边坡的稳定问题,而另一方面关于基坑的降排水问题。
2.于基坑施工期间,为避免边坡出现失稳状况,进而确保施工具备安全性所采取的举措涵盖:设定适宜的坡度,设置边坡护面,实施基坑支护,降低地下水位等。
3.基坑降排水的目的主要有:
①增加边坡的稳定性;
②对于细砂和粉砂土层的边坡,防止流砂和管涌的发生;
③对下卧承压含水层的黏性土基坑,防止基坑底部隆起;
④保持基坑土体干燥,方便施工。
4.对于基坑开挖来讲,其降排水通常存在着两种途径,分别是明排法以及人工降水,在人工降水中,常常会运用轻型井点或者管井井点降水方式。
(1)明排法的适用条件

①黏性土的地层,不易产生流砂、流土、潜蚀、管涌、淘空、塌陷等现象,砂土的地层也是如此,碎石土的地层同样不易产生这些现象。
②基坑地下水位超出基础底板或洞底标高不大于2.0m。
(2)管井降水适用条件
①第四系含水层厚度大于5.0m;
②基岩裂隙和岩溶含水层,厚度可小于5.0m;
③含水层渗透系数K宜大于1.0m/d。
(3)井点法(轻型井点、深井点)降水的适用条件


①黏土、粉质黏土、粉土的地层;
②基坑边坡不稳,易产生流土、流砂、管涌等现象;
③地下水位埋藏情况是,小于6.0m的时候,适宜采用单级真空点井;当大于6.0m时情况下,若场地条件有限,适宜采用喷射点井、接力点井;那种场地条件允许的状况下,适宜采用多级点井。
名师辅导
环球网校
建工网校
会计网校
新东方
医学教育
中小学学历