我省2023年7月学考成绩已出。目前得到几个A几个B了呢?这些AB可以用来干嘛,本文告诉你答案。
学考成绩用途
>>>>高中毕业的条件之一
高中毕业是要求10门学考等级合格才能毕业的。
>>>>高考填志愿时,部分招生高校根据专业特点会对相应科目的学考等级提出要求。
具体要求,一般会在每个学校招生章程中有明确说明。

>>>>作为三位一体报名和录取依据
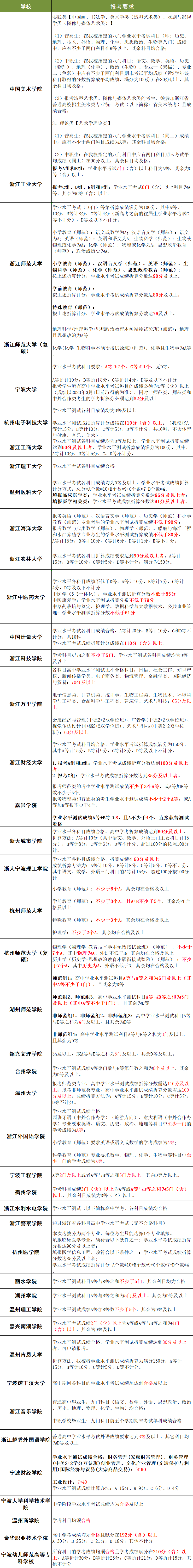
三位一体的招生院校有省内或者高水平大学两种。通过这种方式上大学,高考分相对于高考填志愿会低2-60分,甚至更多。下图分享2023年省属高校“三一”报名要求,供考生和家长们参考。
2023年省属高校“三一”报名要求
27号考试院还提供下载相应的成绩诊断报告。针对学考选考每门科目会有不同的成绩报告单哦。

个性化诊断报告
>>>>怎样查询
点击“学考选考报名管理”下的“学考选考成绩查询”,再点击“点击下载成绩报告单”。
>>>>怎样看
众所周知,以往的考试成绩,学生看到的只有一个分数或等级,而学生个人成绩诊断报告,则是根据试题考查的知识、能力和学生的考试结果,进一步诊断出学生在知识、能力上的优势和不足,在单一冷冰冰的分数(等级)之外再提供更深层次的关于知识、能力掌握方面的信息。

每份占了一张A4纸的学生成绩诊断报告,分为成绩信息和诊断信息两部分。
不仅提供学考等级、选考等级赋分的成绩信息,更有大量知识、能力方面的诊断信息。包含的信息内容,已从原先的“卷面成绩”拓展到现行的“试题得分、学科知识、学科能力、考核目标达成”情况四个方面,具体到某道试题、某个学科知识点、某项学科能力,以及“理解”、“掌握”、“综合应用”等考核目标,分五个层级反映个人在全体学生中的相对水平。
其中,第Ⅲ级为平均水平,对应掌握率在全体学生平均值上下各10%的学生。这一级以上按人数再平分为第Ⅱ和Ⅰ两层级,以下分为第Ⅳ和Ⅴ两层级。通过细致而又立体的参照信息,学生可以清楚地了解自己在本次考试中已经掌握了哪些知识、能力,尚未掌握哪些知识、能力,以及知识、能力的掌握程度。
>>>>怎样用
结合自身实际分析诊断结果。成绩报告是针对当次考试结果的评估。考试结果受多方面因素影响,不同学生的影响因素也存在差异。比如,有的学生考试时,身体状态不佳或紧张等导致不会做题,或做错题,都是有可能的,而并非没有掌握学科知识点。所以,学校要结合学生的平时成绩全面评价。

- END -
三位一体圆孩子大学梦!
高星教育—2023届三位一体协议保过班,全程无忧服务,帮助学生家长以最少的时间精力取得三位一体的最大降分优惠,我们承诺,考生三位一体未入围,我们全额退款!
现在报名提前班有何好处?

1.时间充足,可以详细规划三位一体报考方案浙江省会考成绩,职业性格分析,明确合适的报考方向;
2.提前掌握三位一体应试技巧,高三下学期可以更多时间投入文化课备考;
3.初审通过之后,再针对性进行强化实战演练,不用担心时间一长临考生疏问题;
4.提前班确保小班化,6人小班,保证教学质量和实战模拟面试氛围;
5.价格优惠,相比之后的大规模招生授课,提前班保证相同的教学质量并享受优惠的价格;
6.提前班设保过服务浙江省会考成绩,最大程度减轻学生负担,真正解决三位一体报考的后顾之忧。
制作:慈溪高星教育编辑
						名师辅导
					
					
						环球网校
                        建工网校
						会计网校
                        新东方
                        医学教育
                        中小学学历