我苏网专稿(记者/沐梓)
2008年5月12日那一天,汶川出现了里氏8.0级的特大地震,致使69227人面临死亡状况,374643人受到伤害,17923人下落不明。震后所做的调查表明,在汶川地震里,90%以上的人员伤亡情况是因建筑物倒塌而导致的。按照四川省建设厅的统计数据来看,重灾区学校倒塌的面积将近200万平方米,这些被形容为“易碎”的学校同样造成了震区幼儿以及学生的大量伤亡。为何原本应当作为生命“保护伞”的建筑物,在地震发生的时候,却摇身一变成为了致命的“凶器”呢?

震后倒塌的绵竹汉旺镇中心幼儿园
震害调查:抗震设防烈度不足和工程质量问题是主因
汶川地震出现后,中央以及各省市在最先的时间当中,组建起建筑专家团队前往灾区实施援助,针对现场救援给予专业性指导意见,针对受灾群众安置给予专业性指导意见,针对灾后重建给予专业性指导意见,并且对地震灾害进行调查,对灾区建筑物破坏情况进行调查。

刘志军,担任江苏省建筑设计研究院有限公司综合创新院的院长,同时还是副总建筑师,并且是江苏省建筑师学会的副秘书长。
江苏省建筑设计研究院有限公司综合创新院院长、副总建筑师,同时身为江苏省建筑师学会副秘书长的刘志军,在2008年6月以江苏建筑专家的身份前往灾区进行援建。在那段经历中,当时的刘志军和其同事们去到了受灾相对严重的绵竹市汉旺镇以及九龙镇展开走访调研。随着调查工作不断深入之后,专家们对于震区中建筑物的破坏机理获取到了更进一步的认识。刘志军于接受我苏网记者采访之际表明,除去地震波所具备的传播特性之外,震区建筑物在抗震设防烈度方面存在不足,以及工程质量方面出现问题,此二者才是致使重灾区建筑物损毁状况严峻的主要缘由。

来自网络图片的,是中国建筑科学研究院顾问的、身为副总工程师的、著名工程抗震方面的专家,王亚勇。
我苏网的记者,查阅了中国建筑科学研究院顾问副总工程师、中国著名工程抗震专家王亚勇,在2009年发表于《土木工程学报》的科研论文,他从以下几个方面,总结了汶川地震震区建筑物损毁的原因:
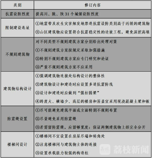
地震烈度,比灾区建筑物设防烈度要高,致使建筑物,没办法抵抗地震灾害那如同“摧枯拉朽”一般的破坏力。
震区的地形主要是山区,这种地形非常容易出现滑坡、泥石流等次生地质灾害,建在山区的建筑物普遍有着“深挖高填”的情况,一旦遭遇地震以及次生地质灾害,就只能“坐以待毙”。

震后倒塌的东风汽轮机厂居民楼一角
③那些老旧的房屋,特别是农村的房屋,从根本上来说是完全没有具备抗震设防的意识的,一旦遭遇震动就会倒塌。
④于建筑物抗震结构设计方面,欠缺主体性意识,于建筑物连接之处 ,较多运用预制空心板、屋盖,无法经受“中震”以及“大震”的“考验”。
⑤存在着不规则建筑物的这种情况呢,但建筑物或者建筑物之间的防震缝设置得并不恰当,在地震发生的时候呀,建筑物之间相互碰撞起来了,进而引起了底层柱子以及纵向一侧出现变形的状况,最终导致垮塌或者倒塌这种不好的结果发生了。
楼梯间跟建筑物主体联结得不稳固,并且没有设置构造柱,于地震当中遭受挤压时容易发生变形,进而垮塌,如此一来,“逃生通道”的作用就不再存在了。
⑦部分建筑物在施工质量上存在较为严重的问题。
地震之中,正是缘由林立,致使所构筑之建筑物呈现出不堪一击之态势,于后续余震纷至沓来之际,发生了连续性倒塌之状况,进而造成了更为惨重之伤亡以及损失,此乃事实也。

汶川地震中,东风汽轮机厂一居民楼的楼梯间受挤压变形、垮塌
震后不足三月:“新版”建筑抗震设计标准规范发布实施
基于总结汶川地震灾害经验,国家住建部依据国家相关抗震防灾法律法规以及汶川地震灾后恢复重建要求,参照美国、日本、欧洲及中国台岛地区的抗震标准,对国内建筑物抗震设计标准规范予以修订,于2008年7月30日发布《建筑工程抗震设防分类标准》(GB50223 - 2008)(下称“2008标准”)并实施,还有《建筑抗震设计规范》(GB50011 - 2001)(2008年版)(下称“2008规范”),围绕“小震不坏,中震可修,大震不倒”的设计原则,对建筑工程设计与建筑建造规范提出了更高要求。
中国建筑标准设计研究院主编的2008标准,将各类建筑工程抗震设防细致地划分成极具特定指向性的四类,分别是有着特殊设防性质的特殊设防类,在类别标识上明确为甲级;重点设防类建筑抗震设防分类,其类别标识为乙级;标准设防类,类别标识对应丙级;以及适度设防类,类别标识为丁级,并且是以具备强制约束力的条文形式郑重提出,处于地震区域范围内的每一项建筑工程,都必须精准地确定自身所归属的抗震设防类别。相较于被简称为2004标准的《建筑工程抗震设防分类标准》(GB50223 - 2004)而言,2008标准针对以下这些建筑工程,显著地提升了其抗震设防的等级:

2008规范把有关方面事项,做出了修订,还新增了部分强制性条文,这些事项包括抗震设防烈度,建筑选址,不规则建筑物,建筑物结构设计,防震缝设置,楼梯间设计及建造等。

在“新版”建筑抗震设计标准规范发布施行的10个月后,在汶川地震里受灾比较严重的绵竹市汉旺镇,首批异地新建工程,其中涵盖汉旺镇中心幼儿园、中心小学、人民医院以及自来水厂等,顺利竣工。在汉旺镇中心小学交付投入使用之前,负责该工程的江苏无锡援建队,邀请了学校师生参观新校园,按照当时在现场的江苏广电新闻中心记者丛容回忆,援建队给老师和同学们准备了特别的礼物,那是“一根钢筋”。援建队负责人朝着在场的师生们作出承诺,新校园是依照国家建筑抗震设计标准规范严格建设而成的,哪怕在往后再出现地震的情况时候,就算把校园整个翻转过来起步网校,校舍以及教室都不会出现垮塌现象,学校始终都是最为安全的地方。

2009年正在建设中的汉旺镇中心小学(图片来自人民网)
“校安工程”全国“落地”:学校应该成为最安全的地方
2008年,汶川发生特大地震,部分幼儿园房屋损毁严重,因为抗震设防等级不足,还因建筑质量有严重问题,导致大量幼儿伤亡,中小学房屋也因同样原因损毁严重,造成大量学生伤亡。2009年,国务院办公厅印发了《全国中小学校舍安全工程实施方案》(也就是“校安工程”),目的是避免再次发生类似悲剧,要求对全国范围内幼儿园及中小学校舍进行安全隐患排查、鉴定。这些校舍涵盖教学楼、宿舍楼、食堂、实验室、体育馆等涉及教育教学的建筑物。对于达不到抗震设防等防灾标准以及设计规范的校舍,要进行重建、改造加固或者维修加固,以此全面提高学校校舍综合防灾能力建设。

2013年,国务院办公厅把教育部等部门《关于建立中小学校舍安全保障长效机制的意见》的通知转发了(以下简称“校安保障”),提出从2010年到2020年,要在全国范围内构建中小学校舍安全保障制度体系,建设中小学校舍信息管理系统来记录、管理全国中小学校舍安全状况,还会定期向社会公开信息,定期对校舍安全开展年检建筑抗震设防分类,综合评估校舍灾害风险,完善校舍安全预警机制,优先斟酌将部分有条件中小学建成应急避难场所,严格执行校舍安全项目管理制度,健全校舍安全责任追究制度。
每个省市,在依照国家抗震设防标准规范的情形下,依据省内中小学校舍的状况,也都纷纷颁布了相应的政策。

拿江苏省来讲,在2009年到2014年期间,江苏省政府办公厅颁布了《关于中小学校舍安全工程的实施意见》,还印发了《关于深入推进中小学校舍安全工程建立完善校舍安全保障长效机制的意见》。截止到2012年,江苏已将校舍安全工程三年规划全面达成,累计开工面积达到3328万平方米,竣工面积为2726万平方米,投入资金总计462亿元。

南京赤壁路小学副校长 李佶
南京赤壁路小学副校长李佶回忆称,在2010年到2015年期间,江苏省内的中小学,都依据政策要求,开展校舍安全隐患排查工作,同时进行抗震设防加固。
刘志军曾涉足南京市师范大学附属中学校舍的加固工作行列。于他的认知里,在二零零八年汶川地震发生过后,国家针对建筑抗震设计标准规范以及抗震加固修整施工等一系列政策条例作出了修订之举,针对中小学校、医院、人员密集场所等主要建筑的抗震设防等级以及抗震措施提出了更具高度的要求;与此同时,国内建筑工程体系具备极为完备的监督举措,从设计起始到施工进程,再至竣工验收阶段均有着严格的要求,所以大家理应对于建筑物抗震能力怀有信心。
(2008年汶川地震震区图片来自于采访对象刘志军)
参考资料:
《建筑工程抗震设防分类标准》(GB50223-2004)
《建筑工程抗震设防分类标准》(GB50223-2008)
《建筑抗震设计规范》,其编号为GB50011 - 2001,此版本是2008年予以修订后的版本。
《国务院办公厅发出的,关于印发全国中小学校舍安全工程实施方案的通知》,其文号为国办发〔2009〕34号。
由国务院办公厅所转发的,教育部等部门关于建立中小学校舍安全保障长效机制意见的通知,其文号为国办发〔2013〕103号。
苏政办发〔2009〕62号文件,是江苏省政府办公厅印发的,关于中小学校舍安全工程的实施意见的文件。
有关深入推进中小学校舍安全工程、建立完善校舍安全保障长效机制的意见,是江苏省政府办公厅所发布的,具体文号为苏政办发〔2014〕5号。
名师辅导
环球网校
建工网校
会计网校
新东方
医学教育
中小学学历