北京服装学院,是一所饱含深厚家国情怀,且具备鲜明办学特色的时尚高校,其前身是于1959年2月创建的北京纺织工学院,在1961年7月之时更名为北京化学纤维工学院,于1987年2月经过改扩建成为北京服装学院,它是我国第一所公办服装高校,在1998年,学校划归北京市进行管理,于2019年由理工院校成功转型为艺术院校,在2020年明确成为北京市高水平特色型大学。
学校秉持“与美同行”的校训,朝着纺织服装、时尚跟文化创意产业前沿迈进,全力将学科专业优势发挥出来,坚守艺工融合、产业导向的办学特性,紧紧依从国家重大战略以及重要项目、北京“四个中心”功能构建还有人们美好生活需求,不断去完善高质量时尚创新人才自主培育体系,尽力培育具备家国情怀、全球视野、思辨能力、科技素养以及创新精神的业内优秀人才。
艺术类专业所在的学校,划分成了美术与设计类专业以及表演类专业这两类。其中,美术与设计类专业涵盖了服装与服饰设计,还有数字媒体艺术,视觉传达设计也要算上,再就是产品设计,珠宝首饰设计与工艺同样在此列,艺术与科技也包含在内,环境设计不能漏掉,公共艺术也属于这一类,动画也是其中一部分,绘画和中国画还有雕塑以及摄影,都在美术与设计类专业范畴。表演类专业明确为表演(服装表演) 。
01
报考条件
是符合生源省份所规定的,2026年普通高等学校招生时候的报名条件2020年一本分数线,且取得了高考报名资格 。
美术与设计类专业的考生,必须要达到省级美术与设计类统考本科合格才行,表演类专业的考生,必须要达到省级表(导)演类(服装表演方向)统考本科合格才行,不然的话是不会予以录取的。
3.身体健康,符合《北京服装学院本科招生体检标准》。
02
招生计划
经过学校进行研究从而做出决定,再上报给上级去审核并予以批准,在2026年的时候,服装与服饰设计专业、数字媒体艺术专业、视觉传达设计专业、表演(服装表演)专业,会在省级统考合格这个基础之上组织校考,面向全国展开招生,不会编制分省计划。
在2026年的时候,产品设计专业不组织校考,珠宝首饰设计与工艺专业不组织校考,艺术与科技专业不组织校考,环境设计专业不组织校考,公共艺术专业不组织校考,动画专业不组织校考,绘画专业不组织校考,中国画专业不组织校考,雕塑专业不组织校考,摄影专业不组织校考,并且要编制分省分专业招生计划。
01
校考专业招生计划

注:
① 校考专业面向全国所有省份(不含港澳台)。
②上表中所有专业文理不限、选考科目不限。
02
不组织校考的艺术类专业招生计划

注:
学校按照以往生源构成情形来编制分省又分专业的招生计划,并不会确保某一个专业于某一个省份必定投放招生计划。
②上面表格里的招生人数是分省计划的合计数量,其中包含北京市的外培计划,往后存在调整能够性,详细的分省、分专业招生计划数量,最终是以各个省级招生考试机构公布的情况作为标准的。
03
校考报名方式及考试安排
(如遇不可抗力突发情况需要对校考方案调整,学校将另行公告)
01
美术与设计类校考的专业
美术跟设计类校考包含服装与服饰设计、数字媒体艺术、视觉传达设计这些专业,专业能够兼报,校考合格证是通用的。校考采用线上进行初试再加上线下举办复试的形式。
1.报名时间及方式
在2026年1月12日16:00这个时间点开始,一直到2026年1月18日12:00,考生需要登上,北京服装学院本科生招生网,也就是https://bkzs.bift.edu.cn/这个网址,然后进入“2026年美术与设计类考试报名入口”,按照要求去完成线上初试报名,报名费是160元。需要考生本人在报名的时候填写基本信息,上传肖像信息,还要上传本人身份证照片,以及省级招生考试机构签发的2026年艺术类统考准考证照片。报名完成之后是不会给予补报的,也不会退费,。
2.线上初试
(1)考试准备
此次考试所采用的方式是远程网络考试,也就是线上考试,考生必须要在考试之前做好像是下面这样的准备工作。
用于考试的场所,是独立且安静的室内空间,在一个封闭的考场之中,只允许有一名考生,不可以有其他外在的人进入或者出去。
② 网络环境:良好稳定的信号和WiFi网络。
③考试设备的要求,考试用纸的要求等,详见后续发布的,《北京服装学院 2026 年美术与设计类专业线上初试操作手册》里有说明。
如考生未按以上要求做好考试准备工作,后果由考生自负。
(2)考试安排
2026年1月22日上午是线上初试时间,考生要在规定时间,按要求做完准考证打印,模拟考试,正式考试这三个步骤,所有步骤逾期都不给补办,具体安排去看后续发布的《北京服装学院2026年美术与设计类专业线上初试操作手册》。
(3)线上初试成绩发布
拟定于2026年2月3日前后公布初试结果,初试结果划分成“合格”跟“不合格”两种情况,只有“合格”的考生才具备参加美术与设计类专业线下复试的资格,复试无需另外缴纳报名费。
3.线下复试
时间在2026年2月27日全天,这是线下复试的时间,地点是北京服装学院樱花园校区,此校区位于北京市朝阳区樱花东街甲2号,又或者是北京服装学院芍药居校区,该校区处在北京市朝阳区芍药居甲1号院,《综合造型》科目满分是150分,《创意设计》科目满分同样为150分,复试成绩是两个科目得分加起来的总和,具体的安排以及要求详细情况可见后续发布的《北京服装学院2026年美术与设计类专业复试考生须知》。
4.考试科目及要求

02
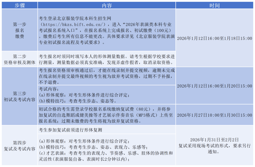
表演类校考的专业为表演(服装表演)

03
报考审核和考试纪律要求
参加学校校考的考生,必须持有,如下这些材料:其一,为身份证原件;其二,是缴费之后打印出来的《考生信息登记表》以及《准考证》。
学校会针对所有考生,就其参加省级艺术类统考的成绩展开审核,对于那些未获取艺术类省统考合格的考生,会取消其校考成绩。在考试之时,考生还必须经历身份验证以及信息审核,只要是身份验证或者审核不符合报考条件的,还有提供虚假材料的,都会取消考生的考试资格。
参加专业考试的考生,在此过程中,得必须遵守国家高考的考试纪律,以及北京服装学院有关的相关考试规定 。对于违反纪律和规定,进而影响考试公平、公正行为的那些考生,会依据《国家教育考试违规处理办法》、《普通高等学校招生违规行为处理暂行办法》来进行处理 。处理最终结果汇报给考生所在地省级招生考试机构 。要是有组织作弊等涉嫌违法的情况,将会同时报送至公安机关进行处理 。
04
复试成绩查询
在2026年3月底前后,考生要登录报名系统去查询专业考试复试成绩,还要注意我校会按照不超过招生计划的4倍来发放校考合格证。
04
录取原则
要参加考试的考生,必须得符合,生源所在省份的艺术类报考方面的条件,以及录取规定,在进行录取这个行为的时候,对于考生高考的外语语种是没有限制的,然而呢,在入学之后,公共外语方面的教学,仅仅只会开设英语这门课程,那些并非英语语种的考生,在入学之后,是必须得改学英语的 。
01
校考专业
1.美术与设计类专业
设有服装与服饰设计专业,设有数字媒体艺术专业,设有视觉传达设计专业,以上3个专业均面向全国进行招生,招生范围不包含港澳台地区,不编制按照省份划分的计划,文科理科都可以报考,对选考科目没有限制,考生需要符合报考条件,且校考成绩合格,高考文化课成绩要达到所在省份、自治区、直辖市普通类专业本科批次相应科类的录取控制分数线,按照校考成绩从高到低进行择优录取,并安排专业。
于按照上述原则录取之后,若招生计划存在剩余情况,便会开展高考文化课成绩破格录取工作。高考文化课成绩破格的办法是这样的:对于校考成绩排名处于校考合格考生总数前10%的考生(要是有小数则向下取整),其高考文化课成绩破格至考生所在省(区、市)普通类专业本科批次相应科类录取控制分数线的85%(若有小数则向上取整)。按照校考成绩择优进行录取,直至名额满了才停止 。[id_837490252]
2.表演类专业
服装表演专业面向全国进行招生,此范围不包含港澳台地区,该专业不编制分省计划,招生时文理兼收,且不限选考科目。若考生符合报考条件,并且校考合格,同时其高考文化课成绩达到所在省(区、市)普通类专业本科批次相应科类录取控制分数线,那么将按校考成绩从高到低择优录取。
依照上述原则予以录取之后,要是招生计划存在剩余情况,那么将会采用高考文化课成绩进行破格录取。高考文化课成绩的破格办法是这样的,即考生获取我校专业考试合格证,高考文化课成绩破格到考生所在省(区、市)普通类专业本科批次相应科类录取控制分数线的百分之八十(要是有小数则向上取整)。按照校考成绩依据择优原则进行录取,人数满额便停止。破格录取的名单,会在报名系统那儿,朝着校考合格的考生进行公示,公示的期限是7天,在公示的这个期间之内,要是有异议出现,那就必须得用书面的形式,向学校去提出来,经过查证核实之后,要是存在违规违纪的人,将会取消录取资格2020年一本分数线,并且不再进行递补录取 。
注:
①校考专业考生的政策性加分不计入高考文化课成绩。
②校考专业对考生高考文化课无单科成绩要求。
对于文化过线且校考成绩相同的考生,录取时根据文化课成绩与其所在省(区、市)普通类专业本科批次相应科类录取控制分数线的高低来进行排序;要是排序后仍然相同,那么就依次按照高考语文、数学、外语单科成绩进行排序。
④各省级招生考试机构,在录取的时候,要是有特殊的要求,学校会依照要求去执行。
02
不组织校考的艺术类专业
其中涵盖产品设计专业,还有珠宝首饰设计与工艺专业,以及艺术与科技专业,另外包含环境设计专业,也有公共艺术专业,同时设有动画专业,有绘画专业,包含中国画专业,有雕塑专业,还有摄影专业,共10个专业。要编制分省分专业的招生计划。
考生高考文化课的成绩,以及专业考试的成绩,也就是美术与设计类省统考的成绩,都达到了所在省,或者说自治区、直辖市本科艺术类专业相应科类的录取控制分数线,接着会按照所在省份招生考试机构统一的投档规则,择优进行录取。各个省级招生考试机构在录取的时候,如果有特殊的要求,学校将会按照这个要求去执行。
05
其它事项
1. 对于那些在入学考试以及体检期间弄虚作假的考生,一旦被发现,便会取消其入学资格或者学籍。新生入学之后的三个月时间内,学校会依据上级规定展开复查,只要是复查不通过、不符合录取条件的,就会取消其入学资格,让其返回生源所在地。对于通过弄虚作假、徇私舞弊获取学籍的,一旦查证属实,马上取消学籍。
学,校,公,共,外,语,教,学,仅,开,设,英,语,课,程,非,英,语,语,种,考,生,入,学,后,必,须,改,学,英,语。
3.学校设置了多项奖学金,用于奖赏品德与学业皆优秀的学生,与此同时,借助国家助学贷款、勤工助学以及经济困难生补助等举措,助力经济困难的学生顺遂地达成学业 。
4.按照北京市教委和北京市发改委的规定,学费收取标准如下:

5.住宿情况说明:
有学生属于服装艺术与工程学院、时尚传播学院,他们会在通州校区进行住宿,并且在该校区就读。而其他二级学院新生,其住宿地点以及就读地点是在朝阳校区,这里包含樱花园校区、芍药居校区,这两个校区之间的距离大约是800米 。
6.,要是本简章之处存在跟国家相关政策、规定不相符合的情况,,那就按照国家相关政策、规定来,作准,为之基准。
06
联系方式
通讯地址:北京市朝阳区樱花东街甲2号北京服装学院招生工作处
学校网址:https://www.bift.edu.cn/
本科进行招生的网址是,https://bkzs.bift.edu.cn/ 。
名师辅导
环球网校
建工网校
会计网校
新东方
医学教育
中小学学历