6月25日
湖北省2023年普通高校
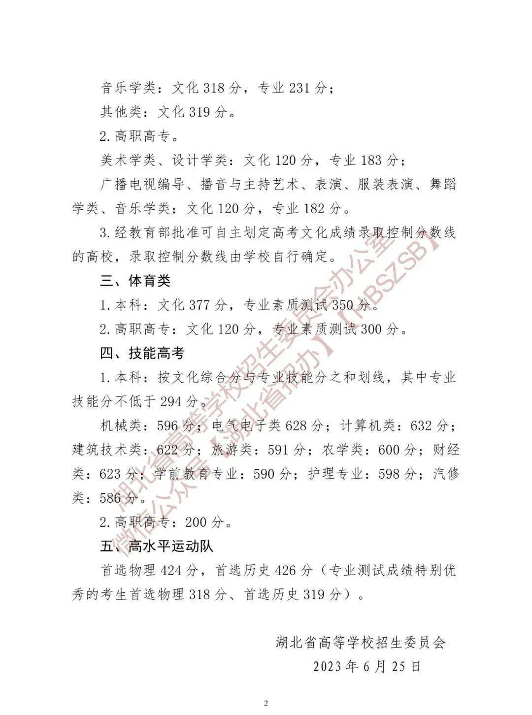
招生录取控制分数线
正式公布!


高考放榜了
相信不少考生
最关心的问题可能就是:
我这个分数能上哪些学校?
敢不敢冲一下更好的学校?
100所高校预估分数线
部分高校在鄂预估
录取分数线出炉
各位考生和家长快快收好吧!
特别提醒:
预估线由各高校提供
仅供参考
一定要拨打学校电话再确认
省外本科高校
(排名不分先后)
点击看大图




省内本科高校
(排名不分先后)





省内高职高专学校
(排名不分先后 )


6月29日开始首次网上填报志愿
自打新高考开始实施以后,招生的方式也跟着发生了改变,院校志愿变成了院校专业组志愿,平行志愿的数量也跟着增加了。接连好多天,有多所高校都发布了招生简章,还有往年分线数的汇总,用来给家长当作参考。
继续实行知分知线填报
今年继续实行知分知线填报志愿,集中填报志愿的时间有两次。
6月29日8:00至7月2日17:00是第一次网上集中填报志愿的时间,6月29日8:00是网上填报志愿系统开通的时间,且实行分段截止,其中本科提前批填报志愿截止时间是6月30日17:00,高职高专提前批、本科普通批、艺术本科A、艺术本科B、艺术高职高专批、体育本科批、体育高职高专批、技能高考本科批、技能高考高职高专批填报志愿截止时间是7月2日17:00。
8月8日8:00起,至8月11日17:00止,是第二次网上集中填报志愿的时间呀,此次填报针对高职高专普通批,这里面包含高职院校联办本科的高职高专专业呢。网上填报志愿系统开通时间是8月8日8:00 ,截止时间是8月11日17:00。
特别提示考生:
在第一次集中填报时被安排的批次,于第二次集中填报志愿之际是不可以进行填报的,而在第二次集中填报时才被安排的批次,在第一次集中填报志愿之时同样不可以填报。集中填报志愿结束之后,是不允许进行补报或者修改志愿操作的。每次在进行填报志愿之前,考生应当先去思考,再进行酝酿以及考察,预先选定志愿,填好志愿草表之后,才能够上网去操作。
建议考生别在挨着截止时间仅有1小时这段时间内去填报或者修改志愿,依据以往经验来讲,临近截止时间的时候,平台的访问量显著增大,在上网条件欠佳的地区,网络极其容易堵塞,要是这个时候考生准备不够充分的话,难免会出现紧张的情绪,容易在忙乱之中犯错误,如果在这个时候,特别要留意的是,要是没有点击保存,此次修改或者填报的志愿信息都不会存入平台系统,要是出现非法退出平台这类操作,账号会被锁定15分钟,没办法登录系统。
“计划查询与志愿填报辅助系统”已开通
为了给考生在填报志愿时提供便利,湖北招生考试杂志社,先是编印了招生计划专刊,具体是2023年的第13、16、19、22期,还编印了《2023年填报志愿参考》,在此基础之上,开通了“计划查询与志愿填报辅助系统”,以供考生在填报志愿的时候去参阅。这个系统的网址是(http://www.hbksw.cn/)。
这段时间里,填报志愿之际,该系统会免费朝着考生开放,考生凭借高考报名号去登录,初始密码是考生身份证号码后面的5位数。
该系统可向考生提供
三个方面的辅助功能:
考生能够在这个系统之内,去查询当年于鄂进行招生的院校的招生计划,以及其院校专业组的设置情况,还有各个院校专业组所涵盖的招生专业这样的一些信息。
2.考生能够去查询,在近几年当中,我省的录取控制分数线,以及一分一段表,还有各院校的投档录取成绩情况。
3.考生能够依据自身的成绩,以及位次,还有线差,去关注自己心仪的学校,以及专业湖北填报志愿系统,接着对照查阅《湖北招生考试》2023年第13期、第16期、第19期、第22期中的招生计划,以及学校招生章程,进行充分酝酿,随后填写志愿草表,并且进行网上填报志愿。
省招办提醒:警惕六种招生诈骗
每年到了这个时候,总会出现一些不法分子,他们打着各式各样的幌子,去开展那种以谋取钱财作为目的的招生诈骗活动,一些考生以及家长常常会轻信那些许诺,进而上当受骗了,这不但会损失钱财,还会耽误考生正常录取的进程。省招办发出提醒:广大考生和家长应当提高防范意识,要注意识别招生骗子的六大诈骗伎俩。
伎俩一:混淆教育形式蒙骗
高等教育有着多样的办学形式,一些招生骗子将网络教育、成人教育、自学考试助学辅导以及中外合作办学项目和全日制普通高等教育的区别故意弄混,去蒙骗那些希望进入全日制普通本科院校就读的考生,宣称只要交钱就能上大学,甚至上重点大学,家长花钱之后拿到了录取通知书,入学后才发现受骗了:读的根本不是以全日制普通高等教育形式存在的本、专科,而是自考试点班、成教预备班、网络学院或者中外合作办学项目。
防范提醒:
网络教育是高等教育的一种形式,成人教育同样亦是,自学考试也是,还有些中外合作办学项目也是,然而它们跟全日制普通高等教育存在区别,网络教育不需要参加统一高考,也不需要统一录取就能就读,自学考试亦是如此,将教育形式混淆来蒙骗考生和家长,是当前较常见的欺诈手段,招生骗子极易在这个问题上对考生和家长打主意。
伎俩二:冒充高校人员行骗
有骗子物业经理人,自称为某高校招生人员,携带着该高校招生宣传资料,见到考生和家长后,便滔滔不绝地吹嘘,以此诱骗学生和家长填报志愿,等到取得家长信任之后湖北填报志愿系统,又着重强调录取不易,还暗示自己能够帮忙,于是有家长,为了孩子前程,盲目且慷慨地出手,最终上当受骗。
防范提醒:
录取工作全都采用异地远程网上录取的方式,通过计算机网络来传输信息,依据志愿以及分数,依靠计算机进行排序投档,任何人为因素都没办法对录取结果产生影响。
伎俩三:声称“低分高录”哄骗
骗子宣称自己是招生院校或者省招办其中某领导的熟人、亲戚,讲自己有法子让未够本科线的考生被本科院校录取,仅达专科分数线的能被录到本科专业,借此从考生那儿骗取众多钱财。
防范提醒:
省招办严行批次线,不录任何一名批次线下不合政策规定之考生,除国家与省定照顾政策外,无人于高校招生中享有特权,录取之批次线下考生皆符国家及省里规定照顾政策,不存在由某人打招呼、批条子之情形。
伎俩四:谎称“内部指标”“小计划”“自主招生”诱骗
这属于招生骗子常用手腕,他们去伪造文件、印章,设置报名处以及咨询电话,假冒“湖北招生信息网”或者“××高校招生网”,扮作高校招生人员,跟家长碰面之际,常常会拿出一些伪造的证件与学校的空白录取通知书,谎称自己手里持有某些高校“内部指标”“小计划”,要求家长先付一部分定金,剩下的部分等到录取通知书拿到手之后再交,可是,当家长把定金全部交上后,他们给家长的是伪造的通知书,又或者直接卷款跑路。
防范提醒:
省招办会严格去执行国家以及省所下达的招生计划,招生学校以及招生计划是由省招办展开统一操作对社会进行公布的,录取期间学校要是追加计划的话一律是在教育部计划管理系统里进行调整的,任何称自己手中拥有招生计划以及名额的个人都是不可能存在这种情况的。
伎俩五:凭借“定向招生”诈骗
一些骗子,利用国家定向招生政策,欺骗考生,欺骗家长,吹嘘说自己能够弄到某某大学定向招生计划,保证考生会被录取,公开叫价,收取那所谓的“定向费”,借此来诈取家长的钱财。
防范提醒:
涉及少数部委附属高校,针对特殊行业的定向就业存在招生计划,另一些院校存在“一村多名大学生”的定向就业招生计划,以及“乡村医生”的定向就业招生计划,并且还有少数院校具备公费师范生、免费医学生的招生计划。针对湖北省而言,其定向招生计划同其他招生计划相同,是经由省招办汇聚统一实施投档录取的。
伎俩六:利用所谓“预科生”进行诓骗
国家作出规定,不允许进行超计划以及无计划的招生行为,根本不存在所谓的“预科生”,以“预科生”名义进入学校之后,是不能办理录取手续的,并且不能取得学籍。一些不法分子趁机行动,到处去搜罗生源,将其向违规招生的高校进行推介,还向家长收取数额巨大的好处费,还有信息费。
防范提醒:
没有别的任何机构或者个人能够办理普通高校招生录取手续,除了省级招办。按照教育部规定,湖北省考生只有经由湖北省招办办理了正式录取手续,才可以取得普通高校学籍,毕业的时候才能够获得普通高校的学历文凭证书。
名师辅导
环球网校
建工网校
会计网校
新东方
医学教育
中小学学历