城市内部负责教育相关事务的考试机构进行了情况说明,在2023年下半年的时候,针对中小学教师资格所开展的考试当中的笔试部分,将会在9月16日这一天星期六的时候举办。该机构为了保证考生能够没有阻碍、顺利地进入考场参与这场考试,于是上海市这个地方的教育考试院向考生发出提醒,要求考生一定要去关注下面所列出的这些内容↓。
一、考试时间

四个重要时间节点请注意:
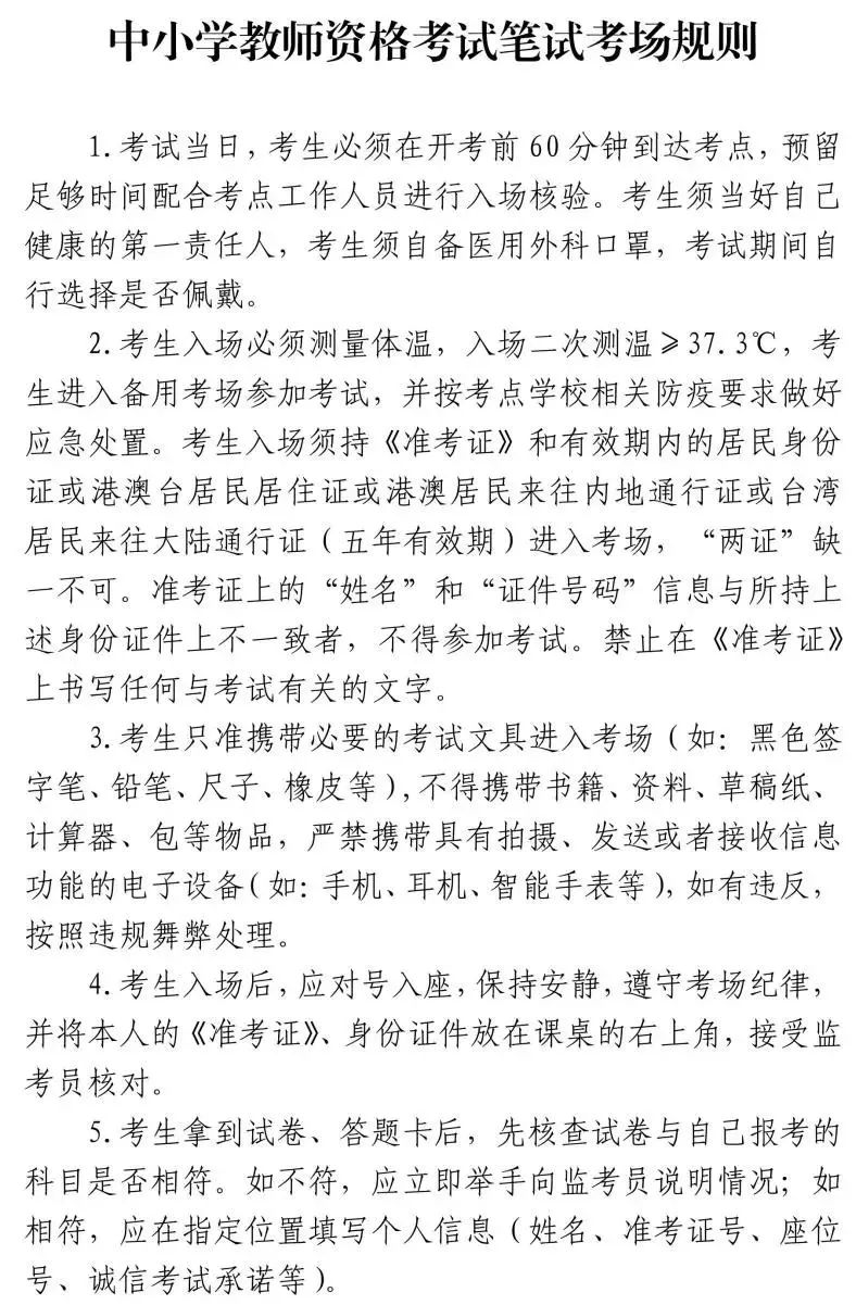
在开考之前的60分钟这个时间段,考生必须要抵达考点的位置,要预留出足够多的时间,以此来配合考点处为其工作的人员展开入场核验的相关事宜。
2.开考前30分钟,考生按照监考员的指令进入指定考场。
3.开考后,迟到15分钟以上的考生,不能进入考场。
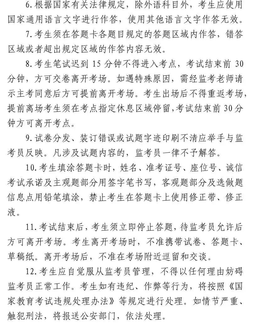
4. 考生须在考试结束前30分钟,才能够交卷,踏上离场之路。一旦离开考场,便不可以再返回。
二、健康提示
参加考试的考生,要成为自身健康首要负责人,参加考试时要自己准备医用外科口罩,考试期间自行决定戴不戴,考生进入考场要测量体温,入场二次测体温大于或等于37.3℃,考生进入备用考场考试,依据考点学校相关防疫要求做好应急处置。
三、答题注意事项
考试都采用答题卡作答这种形式 ,考生拿到答题卡之后 ,首先要检查的是答题卡上所要粘贴的条形码信息 ,看其是否跟当场考试科目以及本人信息保持一致 ,要是不符的话 ,就应该马上举手向监考员说明情况 ,要是相符的话 ,就要在指定位置填写个人信息 (姓名 、准考证号 、座位号 、诚信考试承诺等 ) 。
考生应当让答题卡的卷面维持干净整洁的状态,不可以去进行折叠教师证考试时间下半年,不可以使其出现破损的情况,不可以让它受到污染教师证考试时间下半年,不可以在并非填涂的区域随意乱写乱画。
3. 考生,只被准许携带那些必要的用于考试的文具进入考场,像黑色的签字笔,铅笔,尺子,橡皮之类的,不可以携带书籍,资料,草稿纸,计算器还有包等物品,严格禁止带着具有拍摄功能,发送功能或者接收信息功能的电子设备进入考场,比如说手机,耳机,智能手表这类的,要是有违反的情况,那就按照考试违规、作弊来进行处理。
当4.考生进行填涂答题卡这个行为时,姓名、准考证号、座位号、以及诚信考试承诺这些内容,还有主观题部分,要用黑色签字笔去书写,而客观题部分以及选做题信息点,则需要用铅笔来填涂,并且禁止考生在答题卡上使用修正带、修正液。
考生必须在答题卡这儿各个题目所规定的答题区域以内进行作答,要是答错区域,或者超出规定区域去作答,那么作答内容就是没有效力的。
首先,按照关于国家的相关法律规定,其次,除了外语这个科目之外,然后,考生应当采用国家通用的语言文字去作答,最后,要是使用其他的语言文字来答题,那就是没有效力的。
7. 由于考生答题不符合规范,进而导致出现无法进行扫描评阅的答题卡,这种情况下产生的后果,要由考生本人来承担责任。
四、其他事项
1.从即日起开始,一直到9月15日这个时间段,考生能够登录中小学教师资格考试网,也就是(http://ntce.neea.edu.cn/)这个网址,去进行下载操作,然后把准考证打印出来。准考证要使用A4幅面的白纸来打印。处于使用准考证的期间,准考证的正面以及反面,都绝对不可以有任何的涂改情况或者书写行为。
2.参加考试时,考生需要携带有效身份证件以及准考证,这两者是缺一不可的,不可以缺少其中任何一个。若准考证上面的姓名以及证件号码和身份证件呈现不一致的情况,那么该考生是不被允许参加考试了的,是不可以参加此次考试的。
对于考生而言,务必要仔细看清准考证上边所明晰指定的时间以及地点,千万不要因为看错了时间,进而又看错了地点,最终以此而耽误到考试这项事宜。
4. 考生需全面考量考试当日的交通信息以及天气情形,留意出行的具体时间,预先抵达考点,接受身份的验证检查,千万不要因为个人的疏忽大意而对考试造成影响。
5. 这次考试运用人脸识别技术来开展身份验证,请考生依照考点工作人员的指挥,并有序经由识别通道进入考点 。
6. 若是考生存在违纪行为,或者有作弊举动,依据情节的轻重程度,会按照《国家教育考试违规处理办法》(教育部令第33号)以及《中华人民共和国刑法修正案(九)》的相关规定,予以严肃的处理。
考生必须要十分仔细地去阅读准考证上面所写的“考生须知”,要认认真真地去学习附件当中的《考场规则》,还要学习《国家教育考试违规处理办法》,以及《刑法修正案(九)》,去掌握其中相关的内容,在考点要自觉地去配合监考员所开展的工作,要特别小心谨防因为不了解考试纪律规定或者个人存在疏忽大意从而带来的处罚。
7月,将该月数字与11月相组合,得出7.11月,于8日开始,考生能够登录中小学教师资格考试网站这个特定的网址,去查询成绩。



资料:市教育考试院、上海发布
名师辅导
环球网校
建工网校
会计网校
新东方
医学教育
中小学学历