2020年山东高考分数线出炉啦!
适逢此刻,山东省二零二零年那年的夏季高考工作的第二次新闻发布会已然举行,省教育招生考试院通报了评卷工作它的组织实施情况,通报了分数线的划定情况,通报了招生政策以及变化点还有填报志愿相关的有关注意事项。

山东2020高考分数线划定情况
经省招考委审议确定的夏季高考各类别各批次分数线如下:
(一)平常类别:具有特殊性的那种类型招生控制分数线是五百三十二分;第一段分数线是四百四十九分;第二段分数线是一百五十 分。
(二)艺术类 ,文学编导类的本科文化控制线为381分 ,播音主持类的本科文化控制线是381分 ,摄影类的本科文化控制线同样为381分;美术类的本科文化控制线为314分 ,音乐类的本科文化控制线是314分 ,书法类的本科文化控制线也是314分;舞蹈类的本科文化控制线仅291分 ,影视戏剧表演类的本科文化控制线为291分 ,服装表演(模特)类的本科文化控制线还是291分;专科文化控制线是150分。独立设置的艺术院校的本科文化控制线 ,以及参照执行美术类专业的本科文化控制线 ,均由院校自主划定。
(三)体育类中,一段线为561分,二段线是457分,体育类分数线是依据综合分数来划定的,综合分数是由占比70%的专业成绩以及占比30%的文化成绩所构成的,并非单纯的文化成绩。
(四)有这样一种情况,高水平运动员文化录取控制分数线是普通类一段线,其中存在部分考生,他们在教育部“阳光高考”平台进行了公示,是能够享受65%优惠分值的考生,这些考生会按照普通类一段线的65%来执行,这个执行的分数是291分。
(五)“3+2对口贯通分段培养”高职志愿填报资格线399分。
高考成绩查询渠道
PC端查询
登录山东省教育招生考试院官网
网址:http://www.sdzk.cn/
移动端查询
长按识别下方二维码
关注“山东教育发布”
进入公众号后,点击菜单栏“新高考”——“高考成绩查询”



2020年夏季高考工作第二次新闻发布会
发布辞
各位考生、家长,新闻界朋友:
大家下午好!
今年,是我省高考综合改革落地实施的第一年。于教育部、省委省政府的坚定指引以及社会各界的有力支撑下,各级招考委成员单位,和全省招考战线的各位同志,统筹疫情防控以及高考实施工作,成功完成了从7月7日至10日,历经4天的夏季高考,还有学业水平等级考试的组织工作,达成了“健康高考”“公平高考”“平稳高考”“温馨高考”“诚信高考”的目标。
一、评卷工作情况
考试结束之后,于7月11日着手组织我省夏季高考评卷工作。有着3000多名评卷教师以及专业技术人员,他们加班加点,还克服了酷暑以及疫情防控方面的困难 ,历经11天的辛勤劳作,当下我省2020年夏季高考评卷工作已然顺利完成。今年夏季高考评卷总数是317,9143份,评卷点设置在山东大学、山东师范大学 ,所有科目选择题部分施行机器评阅,非选择题进行人工网上评阅。为了确保评卷质量,我们采取了下述这些工作措施。
(一)需构建一套完备的评卷管理体系,为强化评卷工作的组织领导,组建了2020年普通高校招生考试评卷委员会,这一委员会由省教育厅厅长邓云锋担任主任山东多少分可以上一本,并且设置了省评卷办公室以及评卷点领导小组。各个评卷点成立了学科评卷组、疫情防控组等各个职能组,清晰界定工作职责,着重加强协同性配合,从而构建了环环相扣、责任明晰的管理机制,以此为评卷工作的顺利开展奠定较为坚实的基础。
(二)去组织构建一支称得上优秀的评卷员队伍,评卷员的选聘工作是由各个市的教育局以及相关的高校,严谨依照标准来展开遴选推荐的,之后再经由评卷点从候选名单里进行审核选聘,以此来保证所选聘出来的评卷员具备高水准的政治素质以及较强的业务能力。今年的评卷员主要是由三部分共同构成的:其一乃是学科领域范围之内的知名专家以及教授,他们会去担任学科评卷组长、质检组长、大组长等之类的关键岗位;其二是高校教师、高中优秀教师、教研员,他们会担任题组长、质检员、评卷员等这种重要岗位。首先,存在少量硕士研究生以及博士研究生,他们是经过严格选拔的,并且具有 “助教、助研、助管” 的经历,这些少量的研究生负责评阅客观性较强的题目。
(三)运用一系列评卷质量保障举措,其一,于评卷起始之前,让评卷专家同命题专家展开充分交流,精准掌握命题之意向,科学拟定评分之细则。各学科组别增加对于评卷工作人员之业务培训,强化该试评流程,依照考生切实答题情形再对评分细则予以完善。其二,在评卷进程中,全部试题施行“随机双评”这一方式,两名评卷工作者“背靠背”去评阅同一道试题,超出误差范畴的予以三评。对于主观性突出、分值颇高的题目,把控评卷之速率,保证评卷教师拥有充裕之评卷时点。三是推行省派质检组,其负责对评卷点质检组进行管理,评卷点质检组又要管控题组质检,题组质检再针对题小组质检,以此构建4级质量监控形式钓鱼网,对评卷质量实施层层质检,严格把关。数据表明,各科三评率皆处于较低水平,评卷质量较为良好。
二、分数线划定办法
(一)普通类有,划定一段线,划定二段线,划定特殊类招生线这三条分数线。依据考生总成绩,按普通类本科招生计划数的1:1.2划普通类一段线,是这么划定的。按照普通类本、专科招生计划总数和生源状况划定普通类二段线,是这样划定的。按照普通类本科招生计划数的1:0.5划定特殊类招生控制线,是如此划定的。其中,高水平运动员依照教育部“阳光高考”平台公示结果分别执行我省普通类一段线或普通类一段线的65%。
(二)艺术类,各专业类本科文化控制线是按照教育部相关规定来划定的,当中文学编导类、播音主持类、摄影类是普通类一段线的百分之八十五,美术类、音乐类、书法类是普通类一段线的百分之七十,舞蹈类、影视戏剧表演类、服装表演(模特)类是普通类一段线的百分之六十五。专科文化控制线和普通类二段线一样。
(三)于体育类范畴之中,于专业成绩合格的生源范围里面依据综合分数来划定分数线,此综合分数那是由占比70%的专业成绩以及占比30%的文化成绩所共同构成的。依照体育类本科招生计划的数量以及生源的实际状况以1:1.2的比例来划定体育类一段线;按照体育类本科与专科招生计划的总数以及生源情况去划定体育类二段线,将其作为考生参与二段录取的最低控制分数线。
(四)春天举行的高考,本科批次会分两次来划定文化录取控制分数线,第一次划分分数线的时候是按照专业类别区分的,是依据招生计划1∶1.1的比例来进行划定的;第二次划定分数线是在考生填报第三次志愿之后才进行的,是在存在有效生源的范围之内,依旧按照专业类别区分,根据剩余的计划数量以及考生的成绩,按照1∶1的招生计划比例来划定的。
专科批划分专业类别,于有效生源涵盖的范围之内,按照招生计划1∶1.3的比例,一次性进行划定。
高职院校专项计划单独划线。
三、对广大考生和家长的重要提示
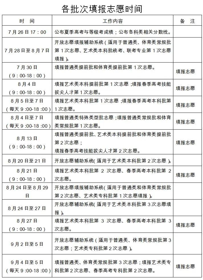
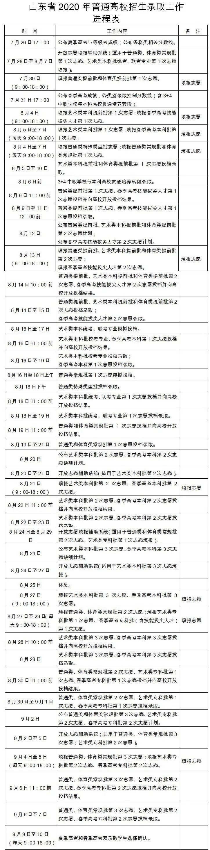
(一)牢记志愿填报时间安排。
时间是考生志愿填报的已公布,通过山东省教育招生考试院官方网站,由微信公众号等途径被公布,各批次志愿填报时间请广大考生和家长记住,内容该提前准备在各志愿填报时段,志愿要需按时填报。志愿填报时间结束后,补报志愿申请不会被其受理,也不准许修改,已填报的志愿不可以放弃。往年,有个别考生因忘记按时填报志愿造成遗憾。在这儿,特意提醒众多考生以及家长,务必要于规定的时间段内去填报志愿,而且一定要给填报志愿留出足够的时间,万万别拖到规定时间的最后那一刻才慌慌张张地上机填报,以防因机器出现故障、超过了规定时间等缘由导致提交失败。
(二)熟练掌握志愿填报辅助系统和志愿填报系统操作流程。
1.适合夏季高考各平行志愿批次的志愿填报辅助系统,考生借助条件筛选,挑选适合自身填报的院校专业志愿,生成夏季高考平行志愿预填表,并且发送至考生高考专属服务邮箱(电子邮箱地址为:http://mail.ktb.cc/,用户名是:14位考生号@ktb.cc)。
其他批次考生可使用志愿填报辅助系统进行计划查询。
2.志愿填报系统乃是供所有考生去填报志愿的仅有途经,山东省里教育招生考试院的官方网站是考生用以填报志愿的独自网站。于网上填报志愿之后便不会再开展现场确认志愿的信息。
按规定要求,考生于限定时间范围之内,凭借自身身份证号码、个人所设的登录密码以及手机短信所获密码,进入“山东省普通高校招生考试信息平台”来施行志愿表填报行为,依据系统呈现的页面状况,录入所挑选的院校以及专业志愿情况(或者直接导入预先存在的志愿预填表),在核查确认没有差错之后完成提交操作。在此特别阐述一下啦,已经于志愿填报辅助系统里面实现成功生成的志愿预填表,能够直接导入到志愿填报系统当中去哟。
(三)科学选报志愿。
对于每一年的高考生以及家长而言,选报志愿是件极为复杂、艰难且纠结的事儿,得做足功课,要认真研究,需全面分析,应慎重选择,还得精准安排,如此方可制定出一份科学合理且契合自身实际的志愿填报答卷,进而为实现考生的大学梦奠定良好基础,选报志愿通常要历经以下几个步骤:
率先的步骤:去明确位次,查找自身的高考成绩以及位次,留意高考成绩一分一段表、各类别录取分数线这类信息,恰当地为自身定位,大概地判别自己适宜去选报哪一个层次的学校与专业。
第二步:开展政策研究,进行信息汇总。依据考生所拥有的报考资格,对志愿填报所需参照的政策信息以及数据信息予以汇总、展开分析,广大考生以及家长必须要搞懂弄通并彻底领会政策。各招生高校的办学状况、专业介绍与招生简章等能够登录相关高校的官方网站去查询。招生录取的政策文件,军校、公安、直招士官生等的招生要求,每批次剩余的院校专业招生计划,都会经由省教育招生考试院的官方网站发布。高考成绩对外公布之后,会发布供考生参考的《高考成绩一分一段统计表》,以及近3年高校分专业投档情况的表格等各类信息。
第三步骤:进行初选志愿。将自身的兴趣爱好、专业特长等予以结合,在对各类信息展开综合分析研判的前提条件下,依据自身成绩位次以及选科情形,分梯度地去选择足量的院校专业志愿。考生需要把控好选取专业志愿的层次、类型、性质等方面,使其与自己的成绩位次达成匹配。
第四步:开展志愿优化工作。针对初选志愿予以全面综合的优化处理,按照分梯度降序的方式来明确志愿顺序。在此特别向广大考生郑重提醒,鉴于每个专业所包含的计划数相对较少,为了能够增加录取的机会,要尽可能将96个专业志愿填写完整。
到了第五步,便是正式填报。夏季高考平行志愿要借助志愿填报辅助系统来预选志愿,进而可确定拟报考志愿的最终顺序,然后生成志愿预填表。还需在规定时间登录志愿填报系统,通过“一键导入”志愿预填表或者输入报考的专业、院校,接着及时提交报考志愿信息。而其他非平行志愿,则是由考生本人上网填报。
(四)做好个人密码信息的安全防护。
志愿填报系统之中,个人密码信息属于考生登录该系统去进行志愿填报时所凭借的身份证明,凭借登录密码以及手机短信密码上网填报的志愿信息具备法律效力。众多考生需要牢固树立起安全保密意识,妥善去保管自身的身份证号、考生号、登录密码、手机短信密码等,切莫泄露给其他的人。考生志愿必须经由考生本人亲自去填报,不得被他人替代。学校以及教师需要强化对考生填报志愿的指导工作,助力考生解开疑惑,就相关情况给予分析把关,然而绝对不可以代替考生统一去设置登录密码,不得以任何形式干预考生填报志愿的行为,不可以帮助考生填报志愿,并且也不可以接受考生委托而进行志愿填报操作。倘若因考生自身泄露密码或者是被他人代替填报志愿,从而导致的所有后果,都由考生自己来承担。
(五)警惕录取期间的诈骗。
在每年录取的这段期间之内,总会存在着一些不法的分子,他们会打着各种各样的幌子,进而去诈骗考生们的钱财。请广大的考生以及家长提高自身的防范意识,要注意识别那些不法分子所采用的诈骗伎俩。在此郑重地提醒大家:当前高考全部乃是实行在网上进行远程录取的方式,录取工作的程序十分严密,并且有着严格的监管,计算机是自动依据分数、志愿来进行投档的,任何一个人都没有办法去实现“低分高录”“指定录取”这类操作。在山东进行招生的院校的所有信息,都能够在《山东省普通高校招生填报志愿指南》或者山东省教育招生考试院的官方网站去查询;所有被录取考生的信息,都可以经由山东省教育考试院的官方网站来查询,而且省教育招生考试院还会借助推送手机短信的方式,向已经被录取的考生推送录取结果。对于那些没办法通过上述方式查询的招生方式、信息,以及一些天价志愿填报指导等,要保持警惕,擦亮眼睛,谨防受骗上当。
志愿填报的时候,以及录取的那段期间,省级的招生考试机构,市级的招生考试机构,县级的招生考试机构,还有中学均会给考生供给咨询服务,准时解决考生提出来的疑问,给考生予以帮助。今年省级教育招生考试院特意组建高考综合改革应答咨询平台,安排专门的人员负责考生高考咨询,平台电话号码是:0531 - 86162753。
今天,新闻发布会结束之后,我省2020年夏季高考成绩将会正式予以公布,考生能够登录山东省2020年普通高考成绩查询平台(http://cx.sdzk.cn/)、“山东教育发布”微信公众号或者“爱山东”APP开展查询。与此同时,省教育招生考试院会为广大考生供给高考成绩手机短信推送服务。考生本人假如对成绩存在疑问,可从成绩公布次日起开始计算的3日以内,向参加考试所在地的县级招生考试机构提出成绩复核申请,要是逾期就不再受理。向广大考生特别提醒,高考报名之际所使用的手机号码,会被用于志愿填报,会被用于接收成绩,会亦用于录取信息等方面情况。在录取结束以前,请务必始终保证该手机号处于正常使用状态,并且要取消手机的短信拦截功能。要是手机号码无法正常使用,那么考生本人要带着身份证,还要携带准考证,前往报名所在的县级招生考试机构去申请修改。
四、分数线划定情况(略)
今年春季高考的成绩,此刻正处于紧张的汇总进程当中,各个专业类别的分数线,以及考生的分数,将会在7月31日,经由山东省教育招生考试院的官方网站予以发布,还请考生留意关注。
在今年高考考试之际,以及评卷那段时期,各个新闻媒体开展了诸多的宣传报道工作,从而为考试以及评卷工作营造出了优良的舆论环境。我承蒙省教育厅以及省教育招生考试院领导所托付,在此向媒体朋友们表示由衷性的感谢。在高考成绩公布了之后,恳请各高校、中学以及媒体不去宣传“高考状元”“高考升学率”山东多少分可以上一本,让招生院校不再出现恶性抢到生源的情况。对于成绩发挥得并不理想的考生,要更多一番地给予关怀以及激励。面临社会上,恶意炒作分数线的情况,针对高考状元也进行炒作的现象,还有恶意炒作高分率的行为,以及炒作上线率的行径,包括炒作录取率的做法,甚至存在天价志愿填报指导等信息的状况,将会联合有关部门,严肃地展开处理。
于随后的招生录取的工作里头,我们会持续树立牢固的为民服务意识,始终秉持以考生作为根本,去优化针对考生的服务,严谨依据相关招生政策,稳健踏实地落实好2020年高考录取的工作。对着广大的考生送去心愿升入属于自己理想的大学这么个祝愿。
谢谢大家!


高考分数虽已揭晓,
但另一场“大战”也悄然打响
填报志愿

希望每一位考生
认真填报志愿,规避风险。
愿大家都能不负青春,
顺利进入理想的大学!
赶紧转给需要的人吧~
名师辅导
环球网校
建工网校
会计网校
新东方
医学教育
中小学学历